Analog Devices Inc. Evaluation Board for the ADL8104
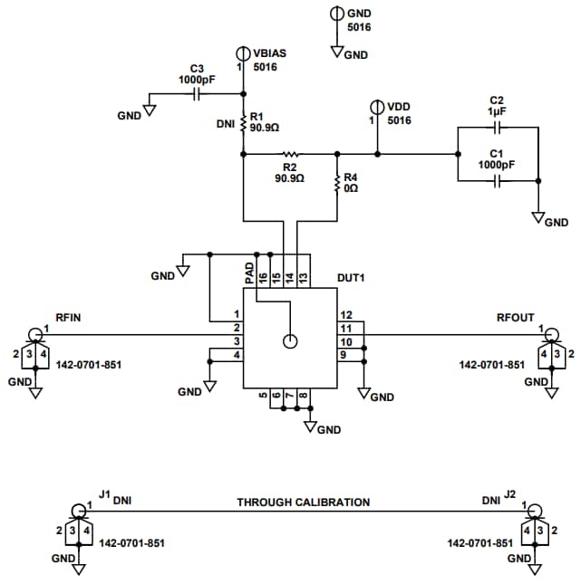
Analog Devices Inc. Evaluation Board for the ADL8104 consists of a 4-layer printed circuit board (PCB) fabricated from 10mils thick, Rogers 4350B and Isola 370HR, copper-clad, forming a nominal thickness of 62mils. The RFIN and RFOUT ports on the ADL8104-EVALZ are populated with 3.5mm female coaxial connectors. The corresponding RF traces have a 50Ω characteristic impedance. The ADL8104-EVALZ is populated with components suitable for use over the entire -40°C to +85°C operating temperature range of the ADL8104. A through calibration path is provided between the J1 and J2 connectors to calibrate board trace losses. J1 and J2 must be populated with RF connectors to use the through calibration path.Features
- 4-layer, Rogers 4350B and Isola 370HR evaluation board
- End launch, 3.5mm RF connectors
- Through calibration path (depopulated)
Applications
- Test instrumentation
- Military communications
Required Equipment
- RF signal generator
- RF spectrum analyzer
- RF network analyzer
- 5V, 300mA power supply
SCHEMATIC
Resource
Inilathala: 2020-10-27
| Na-update: 2024-11-25
