Analog Devices Inc. ADPA9002-EVALZ Evaluation Board
Analog Devices ADPA9002-EVALZ Evaluation Board evaluates and develops the ADPA9002 DC to 10GHz Power Amplifier. ADPA9002 is a gallium arsenide (GaAs), pseudomorphic high electron mobility transistor (pHEMT) monolithic microwave integrated circuit (MMIC) power amplifier. ADPA9002-EVALZ consists of a dual-layer printed circuit board (PCB) fabricated from 10mm Rogers 4350B mounted to an aluminum heat sink. The heat sink provides thermal relief to the ADPA9002 and mechanical support to the PCB. Analog Devices ADPA9002-EVALZ is populated with components suitable for use over the entire -40°C to +85°C operating temperature range of the ADPA9002.Features
- Dual-layer Rogers 4350 evaluation board with heat sink
- End launch, 2.9 mm, RF connectors
- Through calibration path
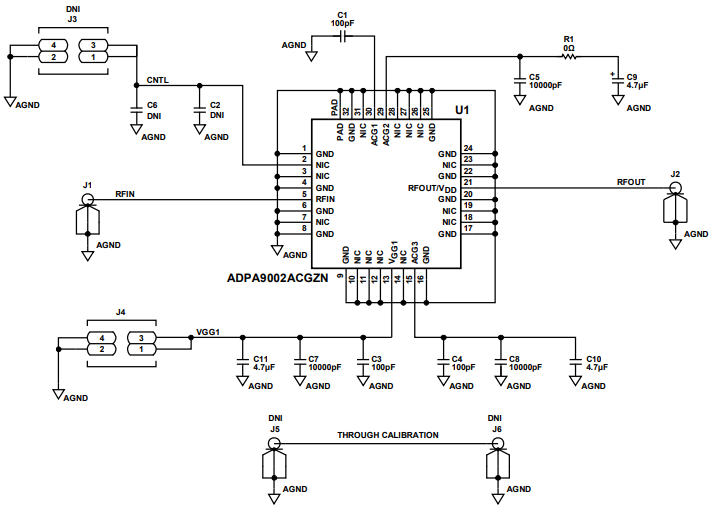
Schematic
Inilathala: 2019-12-19
| Na-update: 2024-03-07
