Analog Devices Inc. ADPL26001 Inverting Converter
Analog Devices ADPL26001 Inverting Converter is a current-mode DC/DC converter capable of developing either positive or negative output voltages employing a single feedback pin. The device can be configured as a boost, single-ended primary inductance converter (SEPIC), or inverting converter that consumes as low as 6µA of quiescent current. Low ripple Burst Mode operation sustains high efficiency down to very low output currents while maintaining the output ripple below 15mV in a typical application. The internally compensated current-mode architecture results in stable operation over various input and output voltages. Integrated soft-start and frequency foldback functions are incorporated to control inductor current during start-up.The ADI ADPL26001 is available in small package options, which, combined with a high switching frequency of 2MHz, help maintain a small footprint for an overall efficient, space-saving, and cost-effective solution.
Features
- 3.2V to 36V input voltage range
- Low quiescent current and low ripple Burst Mode® operation of IQ = 6µA
- Positive or negative output voltage programming with a single feedback pin
- 1A, 60V power switch
- Fixed 2MHz switching frequency
- Accurate 1.6V EN/UVLO pin threshold
- Internal compensation and soft-start
- Low profile (1mm) ThinSOT™ package
Applications
- Industrial
- Telecom
- Medical diagnostic equipment
- Portable electronics
SIMPLIFIED APPLICATION DIAGRAM
Efficiency and Power Loss vs. Load Current
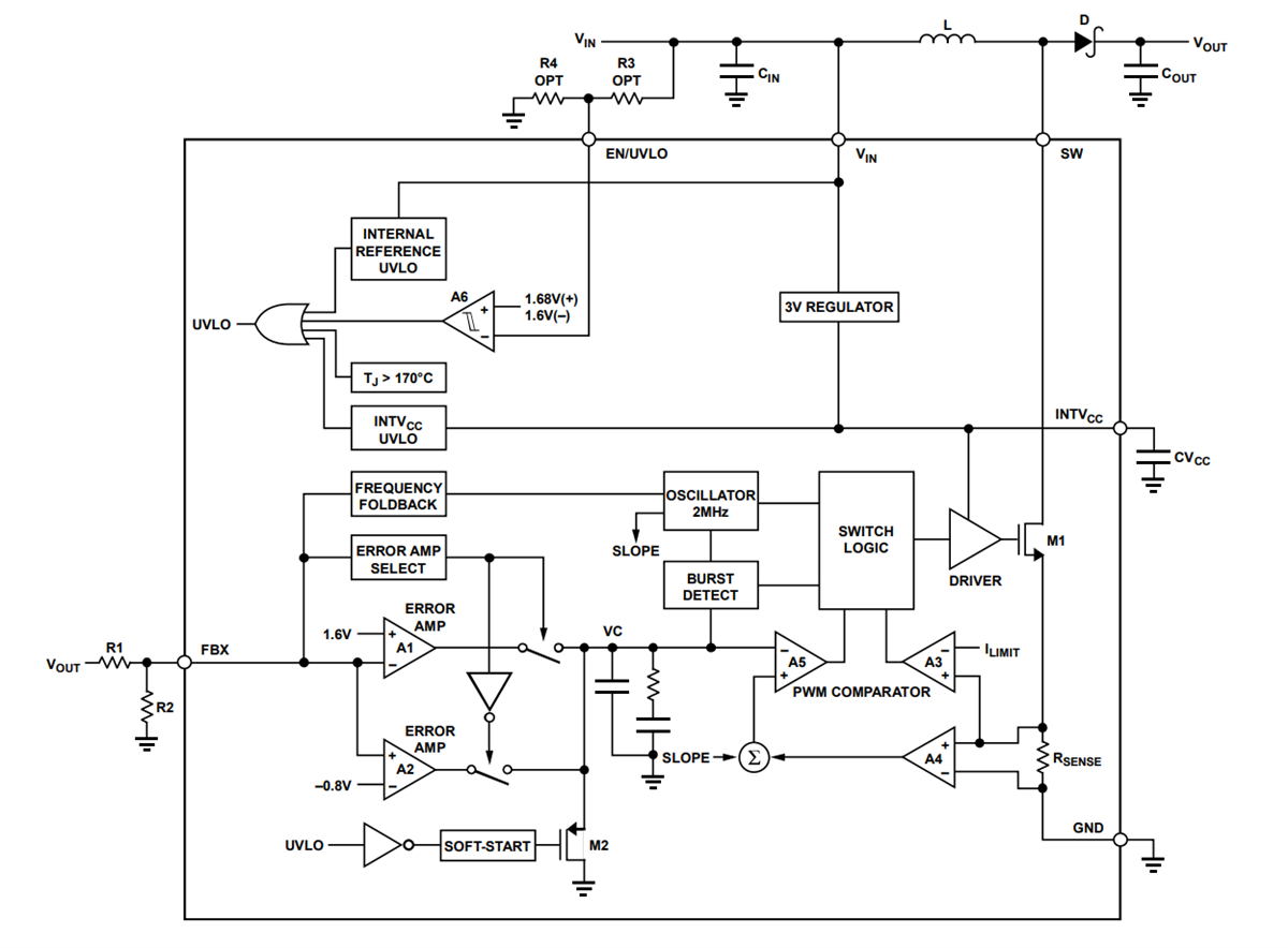
BLOCK DIAGRAM
Inilathala: 2024-07-29
| Na-update: 2025-05-15
