Analog Devices Inc. EVAL-ADUCM355EMCZ Development Board
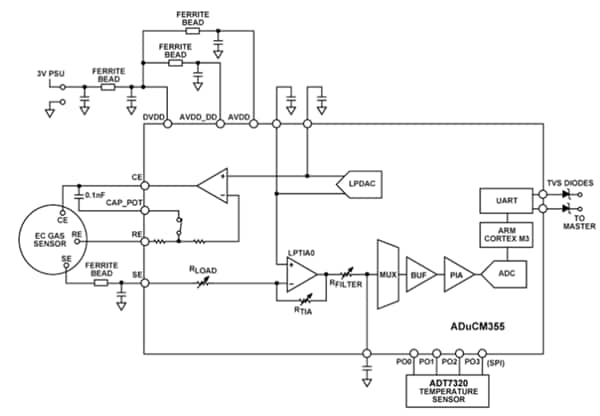
Analog Devices EVAL-ADUCM355EMCZ Development Board controls and measures electrochemical sensors and biosensors. This ADUCM355 board consists of a socket suitable for connection to a 4-series type sensor. The board can be powered by a 2x AA battery pack or a 3V power supply. Sensors and batteries are not included in the kit. The EVAL-ADUCM355EMCZ EMC/EMI robust electrochemical gas sensor board kit includes an adapter board and a programming pod to support the programming and debugging of user code.Videos
ADUCM355 Block Diagram
Inilathala: 2019-05-08
| Na-update: 2024-01-03
