Analog Devices Inc. EV-ADF4030SD1Z Evaluation Boards
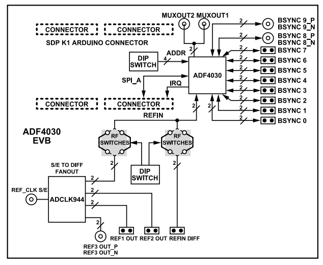
Analog Devices EV-ADF4030SD1Z Evaluation Boards evaluate the performance of the ADF4030 10-channel precision synchronizer. These boards must be connected to the SDP K1 controller board through the Arduino connectors P5, P17, P18, and P16. Multiple EV-ADF4030SD1Z evaluation boards can be stacked onto the SDP-K1 controller board using the Arduino connector. The EV-ADF4030SD1Z evaluation boards provide access to ten ADF4030 BSYNC bidirectional I/O lines using Twinax and SMA connectors. These evaluation boards are used in 5G timing transport, high-precision synchronization, Automatic Test Equipment (ATE) pin electronics, and phased array radar applications.
Features
- EV-ADF4030SD1Z evaluation board including the ADF4030 10-channel precision synchronizer, Arduino interface, and voltage regulators
- Allows multiple ways to provide a reference clock to the ADF4030
- SDP-K1 controller board functions as an interface between a PC and the evaluation board
- Single-ended from a signal generator
- Differential from another device or additional ADF4030 synchronizer
- Gives access to 10 ADF4030 BSYNC bidirectional I/O lines using Twinax and SMA connectors
- Facilitates interfacing the ADF4030 clocks with an oscilloscope or other boards using an interposer board
- Up to 16 EV-ADF4030SD1Z boards can be stacked up using the Arduino connector
- Windows®-based software allows control of all ADF4030 functions from a PC
- Equipment needed:
- Windows-based PC with USB 2.0 port for evaluation software
- Reference clock source
- Oscilloscope with SMA cables (optional)
- Required software:
- ACE software and version 1.30 or higher
- ADF4030 plugin and version 1.2024.26400-dev0030 or higher
Applications
- 5G timing transport high-precision synchronization
- Automatic Test Equipment (ATE) pin electronics
- Phased array radar
Kit Contents
- EV-ADF4030SD1Z evaluation board
- Interposer board
- 1x SDK-K1 controller kit
- 1x 12V and 24W AC/DC external wall mount (Class II) adapter
- 1x Twinax cable
Block Diagram
Inilathala: 2025-01-24
| Na-update: 2025-12-22
