Analog Devices Inc. EVAL-ADAQ23876FMCZ Evaluation Board
Analog Devices Inc. EVAL-ADAQ23876FMCZ Evaluation Board allows for a simplified evaluation of the ADAQ23876 15MSPS, 16-bit, high speed, precision μModule® data acquisition solutions. ADAQ23876 16-Bit Data Acquisition Solution is a Precision, high-speed μModule® that reduces the development cycle of precision measurement systems. The EVAL-ADAQ23876FMCZ is a versatile tool for a variety of applications and demonstrates the performance of the ADAQ23876 μModules.The ADI EVAL-ADAQ23876FMCZ Evaluation Board interfaces with a high-speed system demonstration platform (SDP), the SDP-H1 (EVAL-SDP-CH1Z), using a 160-pin connector.
Features
- ADAQ23876 15 MSPS, 16-bit μModule evaluation board
- Versatile analog signal conditioning circuitry
- On-board reference, LDO, and power supply circuits
- PC software for control and data analysis of time and frequency domain
- System demonstration platform-compatible (SDP-H1)
Required Equipment
- PC running Windows® 10 or higher
- SDP-H1 (EVAL-SDP-CH1Z) controller board
- Low noise, precision signal source (such as the SYS-2700 series)
- Standard USB A to USB mini-B
- Band-pass filter suitable for 18-bit testing (value based on signal frequency)
Software
- Required
- ADAQ23876 or ADAQ23878 ACE plugin
- SDP-H1 driver
Additional Resources
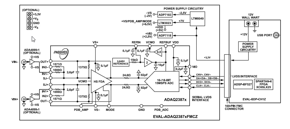
Block Diagram
Front Overview
Back Overview
Inilathala: 2022-04-24
| Na-update: 2022-06-29
