Analog Devices Inc. EVAL-CN0226-EB1Z Portable Audio Amp Eval Board
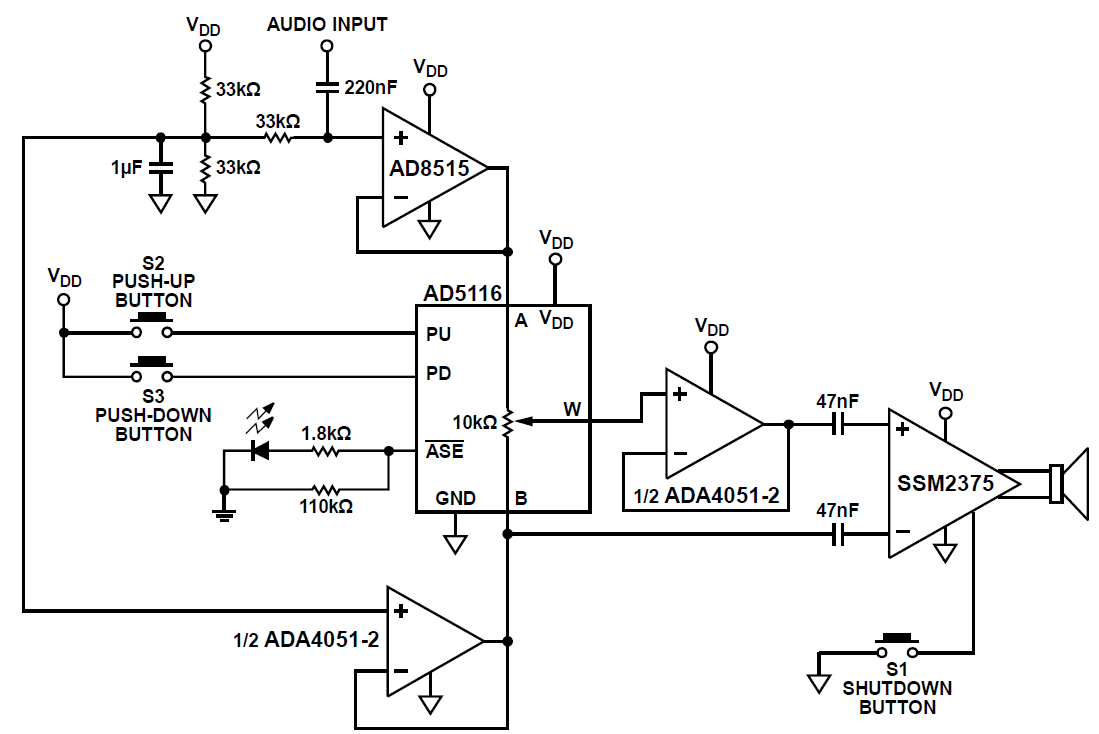
Analog Devices EVAL-CN0226-EB1Z Evaluation Board is designed to evaluate the performance of a portable audio amplifier with a volume control circuit. The eval board includes a complete, mono audio amplifier with volume control, glitch reduction, and a 3W Class-D output driver. The amplifier circuit includes the AD5116 digital potentiometer, SSM2375 Class-D amplifier, as well as the dual ADA4051-2 and single AD8515 op amps. The SSM2375 Class-D driver amplifier generates up to 3W output power into a 3Ω load, with 93% power efficiency at 5V, built-in pop-and-click suppression, and shutdown mode.The design of the amplifier circuit makes it well-suited for low-power and/or portable applications. The circuit's preconditioning input stage supports compatibility with a wide range of audio input signals. Offered as a low-power solution, the circuit can be powered by a cell battery.
Simplified Schematic
Inilathala: 2018-03-30
| Na-update: 2025-01-29
