Analog Devices Inc. EVAL-CN0371-SDPZ Circuit Evaluation Board

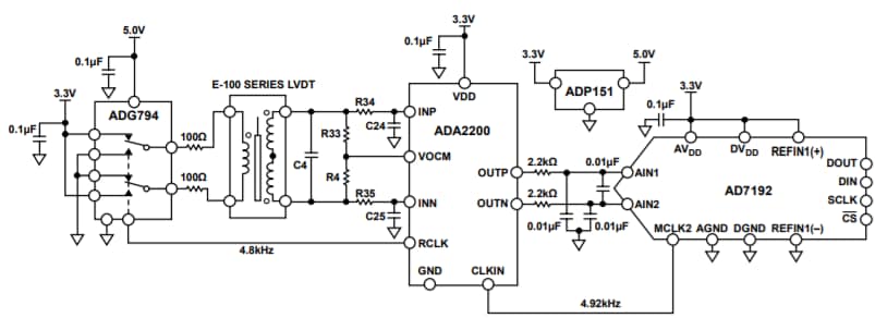
Analog Devices EVAL-CN0371-SDPZ Evaluation Board is a circuit evaluation board designed to evaluate the performance of the CN0371 Low-Power LVDT Signal Conditioner with Synchronous Demodulation. CN0371 provides a complete, linear variable differential transformer (LVDT) signal conditioning circuit that accurately measures linear position or linear displacement from a mechanical reference. In the analog domain, synchronous demodulation extracts position information and provides immunity to external noise. The CN0371 Circuit is included on the EVAL-CN0371-SDPZ Evaluation Board.

The CN0371 Circuit uses the AD7192 24-bit, Sigma-Delta ADC to digitize the position output for high accuracy. The entire CN0371 circuit, including the LVDT excitation signal, requires only 10mW of power. The circuit has a bandwidth of 20Hz and the capability to support bandwidths over 1kHz. With a 100dB dynamic range, the CN0371 Low-Power LVDT Signal Conditioner with Synchronous Demodulation is ideal for precision industrial position and gauging applications.

EVAL-CN0371-SDPZ works in conjunction with the EVAL-CFTL-LVDT Measurement Specialties LVDT Sensor Board and the EVAL-SDP-CB1Z SDP-B Controller Board. The EVAL-CN0371-SDPZ and EVAL-SDP-CB1Z SDP-B boards are designed with 120-pin mating connectors to allow for quick setup and evaluation of the CN0371 Circuit. When the SDP-B board is used with the EVAL-CN0371-SDPZ and CN-0371 Evaluation Software, the SDP-B board can capture the data from the circuit board. 

Simplified Schematic

Application Circuit Diagram - Analog Devices Inc. EVAL-CN0371-SDPZ Circuit Evaluation Board

Test Setup Block Diagram

Block Diagram - Analog Devices Inc. EVAL-CN0371-SDPZ Circuit Evaluation Board
Inilathala: 2018-03-29 | Na-update: 2023-02-01