Analog Devices Inc. EVAL-CN0536-ARDZ Circuit Evaluation Board

Analog Devices Inc. EVAL-CN0536-ARDZ Circuit Evaluation Board is a low-power Geiger counter radiation detector in an Arduino shield form factor running on 3V to 5V system supply. The Evaluation Board features a low-cost, high voltage generation power supply that is robust and adjustable voltage output from 280V to 500V output.

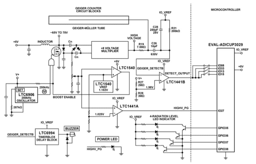
The ADI EVAL-CN0536-ARDZ Circuit Evaluation Board generates high voltage output using the LTC6906 precision programmable oscillator that is versatile, compact, and easy to use. The LTC6906 can be set to oscillate from 10khz to 1Mhz using a single user-defined resistor value. The reference circuit design is compatible with most of the Geiger-Muller tube sensors available in the market today, with a voltage rating between 280V to 500V.

To set and regulate the high voltage output supply and capture Geiger-Muller tube distinct pulses, the LTC1540 nano power comparator with built-in voltage reference precisely sets the user required voltage output. The LTC1441 ultralow-power dual comparator translates Geiger pulse to logic level 3V or 5V.

The LT6994 is a programmable delay block timer with a range of 1µs to 33.6 seconds. In addition, the LT6994 powerful built-in delay block timer chip generates the Geiger clicking sound to a regular buzzer. The LT6994 is part of the TimerBlox® family of versatile silicon timing devices. A single resistor, RSET, programs an internal master oscillator frequency, setting the LT6994’s time base. The input-to-output delay is determined by this master oscillator and internal clock divider.

The circuit also has LEDs indicating radiation levels, reports counts per minute, microSieverts per minute via USB UART terminal display or internet through MQTT.

Features

  • Compatible with many geiger mueller tubes
  • Programmable high voltage supply
  • Audible and visible alert indicators

Required Equipment

  • EVAL-CN0536-ARDZ
  • EVAL-ADICUP3029
  • microUSB cable
  • A host computer with a serial terminal program, such as TeraTerm or PuTTY
  • A safe radiation source, for example, the Flinn Scientific AP8795 1μCi Cobalt-60 gamma source or similar
  • ADuCM3029_demo_cn0536_uart.hex software file

Layout

Analog Devices Inc. EVAL-CN0536-ARDZ Circuit Evaluation Board

Block Diagram

Block Diagram - Analog Devices Inc. EVAL-CN0536-ARDZ Circuit Evaluation Board
Inilathala: 2021-06-28 | Na-update: 2025-03-25