Analog Devices Inc. EVAL-LT3097-AZ Evaluation Board
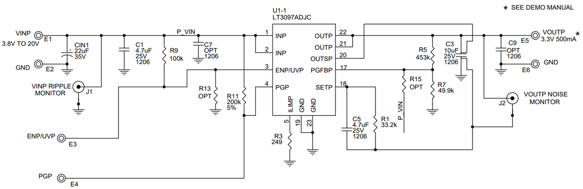
Analog Devices Inc. EVAL-LT3097-AZ Evaluation Board features a dual 500mA regulator with positive and negative channels. The Analog Devices Inc. EVAL-LT3097-AZ has an input voltage range of 3.8V to 20V and -3.8V to -20V, respectively. Not only does it provide ultra-low noise and ultra-high power supply rejection ratio (PSRR), but each channel also features programmable power good functionality and a programmable current limit. While current monitoring is possible for the positive channel, the negative channel enable function is bidirectional and can be controlled with either a positive or negative voltage.Features
- ±3.8V to ±20V input voltage range
- Resistor programmed ±3.32V output
- 500mA maximum output current
- BNC Connectors for noise and PSRR measurement
- Resistor programmed power good
- Resistor-programmable current limit and UVLO
- Positive-channel current monitoring
- Thermally enhanced 22-lead, 6mm × 3mm DFN package
Schematic
Inilathala: 2023-05-09
| Na-update: 2023-05-30
