Analog Devices Inc. EVAL-LTC6229MS8E Evaluation Board
Analog Devices Inc. EVAL-LTC6229MS8E Evaluation Board is designed to evaluate the LTC6229 low distortion rail-to-rail output op-amps with shutdown. This eval board is a prepopulated board on a buffer configuration with a post-low-pass filter at a cutoff frequency of 142MHz. This configuration allows the LTC6229 op-amp ed as a high-speed analog-to-digital driver. The EVAL-LTC6229MS8E board provides provisions for typical applications of the LTC6229, including a high-speed, low-voltage, low noise, in-amp, and active filter. This 4-layer eval board accepts edge-mounted SMA connectors on inputs and outputs, efficiently connecting test equipment and other circuitry. The EVAL-LTC6229MS8E eval board offers optimized power and ground planes for low noise and high-speed operation. This eval board accepts C0402 and C0603 SMT components and C1206 bypass capacitors for C5 and C6.Features
- Enables efficient prototyping
- User-defined circuit configuration
- Edge mounted SMA connector provisions
- Simple connection to test equipment and other circuits
- RoHS compliant
Applications
- Optical electronics - fast trans-impedance amplifiers
- Drives high dynamic range ADCs
- Active filters
- Video amplifiers
- High-speed differential to single-ended conversion
- Low-voltage hi-fi amplification
Required Equipment
- Dual output DC power supplies
- Dual-channel signal generator
- Oscilloscope
- 3x banana plug-to-grabber cables
- 4x SMA-to-BNC male cables
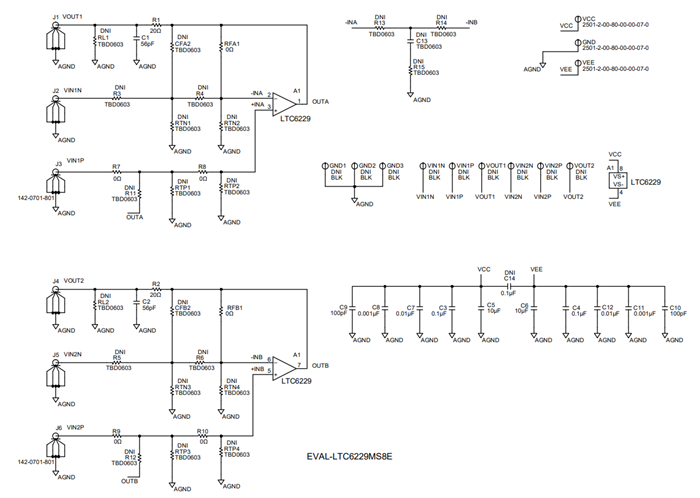
Schematic
Overview
Inilathala: 2020-02-27
| Na-update: 2024-09-12
