Analog Devices Inc. HMC659 MMIC PHEMT Power Amplifiers
Analog Devices HMC659LC5 MMIC Power Amplifiers are gallium arsenide (GaAs) radio-frequency devices designed for surface-mount technology (SMT) packages. The amplifier operates between direct current and 15GHz, making it ideal for radar and test equipment applications. The Monolithic Microwave Integrated Circuit device is housed in a leadless 5mm x 5mm RoHS-compliant ceramic SMT package. The pseudomorphic-high-electron-mobility-transistor (pHEMT) amplifier provides 19dB of gain, +35dBm output IP3, and +27.5dBm of output power at 1dB gain compression while requiring 300mA from a +8V supply. The HMC659 amplifier input/output is internally matched to 50Ω, facilitating integration into multi-chip modules (MCMs).Features
- +27.5dBm P1dB output power
- 19dB gain
- +35dBm output IP3
- 300mA from a +8V supply voltage
- 50Ω matched input/output
- 32 lead ceramic 5mm x 5mm
- 25mm² surface-mount technology package
Applications
- Telecom infrastructure
- Microwave radio and VSAT
- Military and space
- Test instrumentation
- Fiber optics
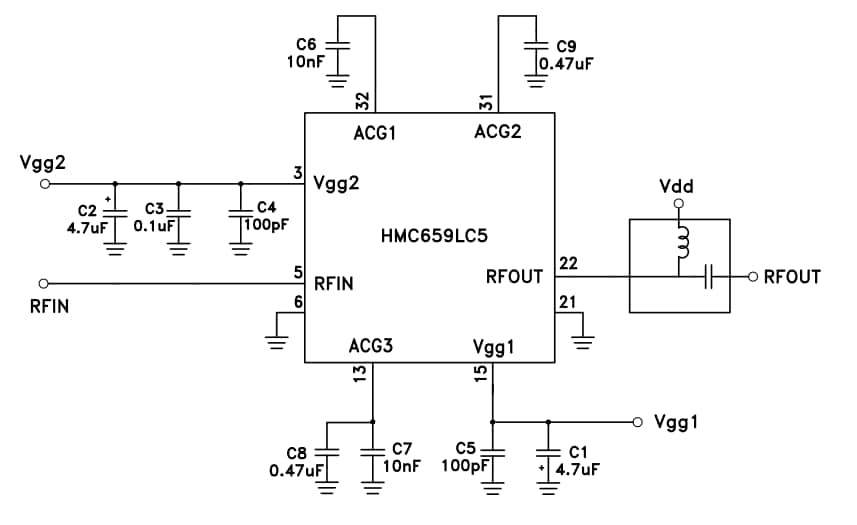
Functional Block Diagram
Inilathala: 2019-03-06
| Na-update: 2023-08-11
