Analog Devices Inc. LT83401/LT83402 Step-Down Regulators

Analog Devices LT83401/LT83402 Step-Down Regulators are developed to incorporate an ultra-low-noise reference with Silent Switcher® architecture. The combination achieves both high efficiency and exceptional wideband noise performance. The Silent Switcher ultra-low-noise architecture delivers superior low-frequency (0.1Hz to 100kHz) output noise performance in a switching regulator. The output voltage can be programmed with a single resistor, resulting in virtually constant output noise independent of output voltage. The architecture minimizes Electromagnetic interference (EMI) emissions while providing high efficiency at high switching frequencies.

The ADI LT83401/LT83402 Regulators are ideal for high-current, noise-sensitive, high-efficiency applications.

Features

  • Silent Switcher 3 architecture
    • 2.8μVRMS ultra-low RMS noise (10Hz to 100kHz)
    • 4nV/√Hz at 10kHz ultra-low spot noise
    • Ultra-Low EMI emissions
  • Ultra-fast transient response
    • Minimizes the output capacitance
  • High efficiency at high frequency
    • Up to 92.4% efficiency at 2MHz, 12VIN to 5VOUT
  • 2.8V to 42V input voltage range
  • 0V to (VIN to 1V) output voltage range
    • Unity gain configuration up to 15VOUT
  • 22ns fast minimum switch-on time
  • Precision reference: ±0.8% over temperature with remote sense
  • Forced continuous mode capability
  • 300kHz to 6MHz adjustable and synchronizable
  • Programmable power good
  • Tiny, 15-lead 3mm x 2mm LFCSP package
  • Pin-to-Pin compatible family: LT83201 (18V, 1A), LT83203 (18V, 3A), and LT83205 (18V, 5A)
  • AEC-Q100 qualification in progress

Applications

  • Automotive and industrial power supplies
  • Medical applications: imaging and diagnostics
  • High-speed and high-precision data converters
  • Bipolar, very low-noise power supplies
  • Low-noise instrumentation and displays

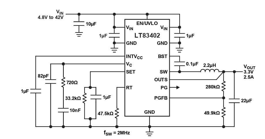
Simplified Application Diagram

Application Circuit Diagram - Analog Devices Inc. LT83401/LT83402 Step-Down Regulators

12V to 3.3V Efficiency

Performance Graph - Analog Devices Inc. LT83401/LT83402 Step-Down Regulators
Inilathala: 2026-02-09 | Na-update: 2026-02-11