Analog Devices Inc. LT8550 4-Phase DC/DC Expander
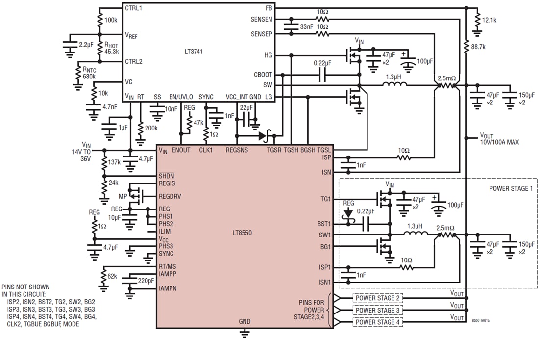
Analog Devices LT8550 4-Phase DC/DC Expander is a multi-phase expander for synchronous buck DC/DC converters. The device operates in tandem with any buck DC/DC converter to increase the load current capability by adding additional phases, which are clocked out-of-phase to reduce ripple current and filtering capacitance. This feature easily adds phases without the need to route sensitive feedback and control signals. The LT8550 integrates gate drivers and can support up to four buck phases per device. Multiple LT8550s can be used for up to 18 phases. It accurately monitors and adjusts the current of each channel to achieve excellent DC and transient current sharing. The LT8550 operates over a fixed frequency from 100kHz to 1MHz or can be synchronized to an external clock.Features
- Expands up to four phases per chip
- Up to 80V input or output voltage
- Cascade with multiple chips for very high current applications
- Supports up to 18 distinct phases from 20° to 180°
- Phases can share phase angle
- Excellent DC and transient current sharing
- Phase-lockable fixed frequency 125kHz to 1MHz
- Supports bidirectional current flow
- RSENSE or DCR current sensing
- Eliminates the need to route sensitive feedback and control signals
- 52-Lead (7mm x 8mm) QFN package
Applications
- High-current distributed power systems
- Telecom, datacom, and storage systems
- Industrial and automotive
Typical Application
Inilathala: 2019-05-29
| Na-update: 2024-02-15
