Analog Devices Inc. LT8644S DC-DC Converters
Analog Devices Inc. LT8644S DC-DC Converters are monolithic, constant frequency, and current-mode step-down converters. These converters feature second-generation Silent Switcher architecture designed to minimize EMI emissions while delivering high efficiency at high switching frequencies. The LT8644S DC-DC converters operate at the 1.5V to 8V PVIN range and 0.6V to VIN VOUT range. These converters provide 300kHz to 3.5MHz adjustable/synchronizable frequency range and 20ns fast minimum switch on-time.The LT8644S DC-DC converters operate in the Forced Continuous Mode (FCM) for fast transient response and full frequency operation over a wide load range. These converters operate in the burst mode for low standby current consumption. The LT8644S DC-DC converters can be used in the applications such as automotive and industrial supplies and general-purpose step-down conversion.
Features
- Silent Switcher 2 architecture
- Ultralow EMI emissions on any PCB
- Internal bypass capacitors reduce radiated EMI
- Optional spread spectrum modulation
- High efficiency at high frequency
- Up to 12 phases polyphase operation
- Fast transient response with external compensation
- Up to 94% efficiency at 2MHz, 3.3VIN to 1.2VOUT
- Up to 93% efficiency at 2MHz, 5VIN to 1.2VOUT
- Forced Continuous Mode (FCM) operation
- Low quiescent current burst mode operation
- Output soft-start and power good
- Small 24-lead 4mm × 4mm LQFN package
- AEC-Q100 qualified for automotive applications
Specifications
- 1.5V to 8V PVIN range
- 2.7V to 8V SVIN range
- 0.6V to VIN VOUT range
- 300kHz to 3.5MHz adjustable and synchronizable frequency range
- Low quiescent current burst mode operation:
- <10mV output ripple
- 180µA IQ regulating 5VIN to 1.2VOUT
- 20ns fast minimum switch on-time
Applications
- Automotive and industrial supplies
- General-purpose step-down conversion
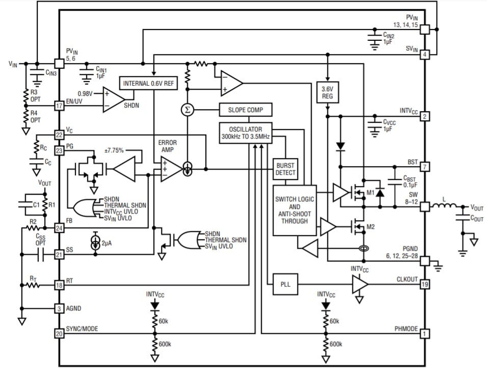
Block Diagram
Inilathala: 2022-01-21
| Na-update: 2022-03-11
