Analog Devices Inc. LTC7821 Hybrid Step-Down Synchronous Controllers
Analog Devices Inc. LTC7821 Hybrid Step-Down Synchronous Controllers feature a proprietary architecture that combines a soft-switching charge pump topology with a synchronous step-down converter to offer exceptional efficiency and EMI performance compared to traditional switching architectures. The LTC7821 Hybrid Controllers operate with a 3x higher switching frequency, can achieve up to a 3% higher efficiency, and reduce the DC-DC converter solution size up to 50% compared to traditional step-down solutions. In addition, the LTC7821 Hybrid Controllers have low EMI and reduced MOSFET stress due to a soft-switched front end. The LTC7821 Hybrid Controllers are ideally suited for next-generation non-isolated intermediate bus applications in power distribution, datacom and, telecom as well as emerging 48V automotive systems.Operating over a 10V to 72V (80V abs max) input voltage range, the LTC7821 Hybrid Controllers can generate a 0.9V to 33.5V output voltage with ±1% accuracy. LTC7821's current-mode control architecture allows designers to operate multiple LTC7821s in a parallel, multi-phase configuration with excellent current sharing. Powerful 1Ω N-channel MOSFET gate drivers maximize efficiency and drive multiple MOSFETs in parallel to support higher-power applications.
LTC7821 Hybrid Controllers pre-balance the capacitors during start-up to eliminate the inrush current typically associated with switched capacitor circuits. The controllers also monitor system voltage, current, and temperature for faults. A sense resistor provides overcurrent protection. When a fault condition occurs, LTC7821 stops switching and pulls the /FAULT pin. The EXTVCC pin enables the LTC7821 to be powered from the lower voltage output of the converter or other available sources up to 40V. This reduces power dissipation and improves efficiency.
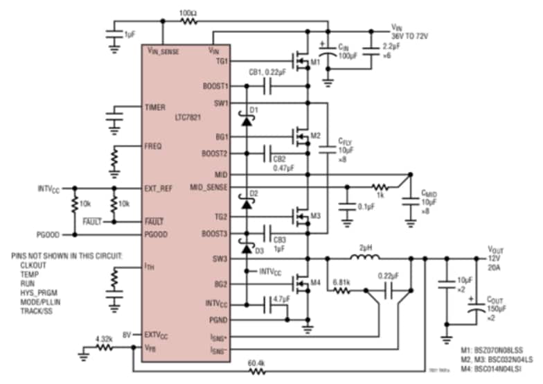
LTC7821 Diagram
Features
- 10V to 72V (80V ABS max) VIN range
- Soft switching for low-noise operation
- 200kHz to 1.5MHz phase-lockable fixed frequency
- ±1% output voltage accuracy
- RSENSE or DCR Current Sensing
- Programmable CCM, DCM, or Burst Mode® operation
- CLKOUT pin for multiphase operation
- Short circuit protected
- EXTVCC input for improved efficiency
- Monotonic output voltage start-Up
- Optional external reference
- 32-Pin (5mm × 5mm) QFN
Applications
- Intermediate bus converters
- High-current distributed power systems
- Telecom, datacom, and storage systems
Typical Application Diagram
