Analog Devices Inc. LTM8024 40VIN Silent Switcher µModule Regulators
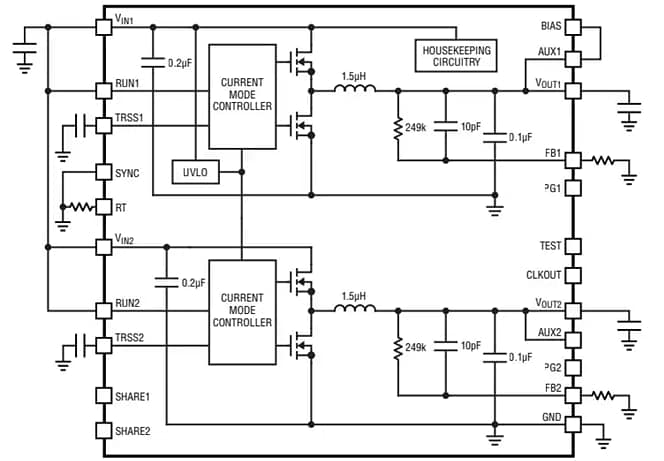
Analog Devices Inc. LTM8024 Step-Down Silent Switcher® µModule® Regulators are ideal for automotive battery regulation, power for portable products, distributed supply regulation, and industrial supplies. The 40VIN, dual 3.5A or single 7A step-down Silent Switcher architecture minimizes electromagnetic interference (EMI) while delivering high efficiency at frequencies up to 3MHz. The LTM8024 series supports output voltages from 0.8V to 8V and a switching frequency range of 200kHz to 3MHz, each set by a single resistor. Analog Devices LTM8024 Step-Down Silent Switcher µModule Regulators contain current mode controllers, power switching elements, power inductors, and a modest amount of input and output capacitance.Features
- 2x complete step-down switching power supplies
- Low noise Silent Switcher architecture
- CISPR22 Class B-compliant
- 3V to 40V wide input voltage range
- 0.8V to 8V wide output voltage range
- 3.5A continuous output current per channel at 12VIN, 3.3VOUT, TA = 80°C
- 90uA quiescent current
- Multiphase parallel operation to increase current
- 200kHz to 3MHz selectable switching frequency
- Thermally enhanced 9mm x 11.25mm x 3.32mm package size
- -40°C to +125°C operating temperature range
- RoHS compliant
Applications
- Automotive battery regulation
- Power for portable products
- Distributed supply regulation
- Industrial supplies
Block Diagram
Inilathala: 2019-10-08
| Na-update: 2025-10-01
