Analog Devices / Maxim Integrated MAX20860A Step-Down Regulators
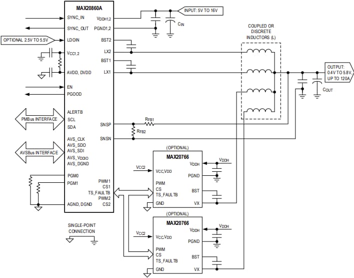
Analog Devices / Maxim Integrated MAX20860 Step-Down Regulators are fully integrated, highly efficient, dual-phase step-down DC-DC switching regulators with PMBus and AVSBus interfaces. These regulators feature a 5V to 16V input voltage range, 0.4V to 5.8V output voltage range, and 308kHz to 2MHz configurable switching frequency range. The MAX20860A regulators can work with up to two external power stages delivering up to 120A load current. These regulators are available in a 4.25mm x 10mm FC2QFN package with a -40°C to 125°C junction temperature range. Typical applications include data center power, communications equipment, networking equipment, servers and storage, and Point-of-Load (PoL) voltage regulators.The MAX20860A regulators include a selectable Advanced Modulation Scheme (AMS) to provide improved performance during fast load transients. The protection features include positive and negative overcurrent protection, output overvoltage protection, and overtemperature protection to ensure robust design.
Features
- High power density with low component count:
- Dual-phase operation
- Compact 4.25mm x 10mm, 36-pin, FC2QFN package
- Internal compensation
- Single-supply operation with integrated LDO for bias generation
- Wide operating ranges:
- Scalable to up to four-phase operation with external power stages
- 5V to 16V input voltage range
- 0.4V to 5.8V output voltage range
- 308kHz to 2MHz configurable switching frequency range
- -40°C to 125°C junction temperature range
- Optimized performance and efficiency:
- 93% peak efficiency with VDDH = 12V and VOUT = 1.2V
- High efficiency with optional external bias input supply
- Advanced Modulation Scheme (AMS) to improve load-transient response
- Differential remote sense
- PMBus and AVSBus interfaces:
- Adaptive voltage scaling of 0.4V to 0.8V reference range
- PMBus telemetry of output current, output voltage, input voltage, and junction temperature
Applications
- Data center power
- Communications equipment
- Networking equipment
- Servers and storage
- Point-of-load voltage regulators
Block Diagram
Simplified Application Circuit Diagram
Inilathala: 2025-07-09
| Na-update: 2025-07-29
