Analog Devices Inc. TMCM-1290 Single Axis Controller Driver Module
Analog Devices Inc. TMCM-1290 Single Axis Controller Driver Module is a 2-phase stepper motor that supports TMCL™ or Modbus™ firmware. The Analog Devices Inc. TMCM-1290 communicates through RS485 or SPI and is compatible with the TMC5240 motion controller and motor driver. Features like StealthChop, SpreadCycle, Stall-Guard2, and CoolStep ensure dynamic current control for quiet, smooth, and efficient motor operation.Features
- +4.5VDC to +36VDC supply voltage
- Up to 2.1A motor RMS current
- RS485 and SPI
- TMCL and Modbus protocol stack
- Integrated stepper motor driver
- Integrated 8-point motion controller
- StealthChop2, CoolStep, StallGuard2, and SpreadCycle support
- ABN incremental encoder interface
- Reference switch inputs
- Analog and digital IO
- +3.3V supply for peripherals
- Compact 24mm x 20.5mm size
Applications
- Broad markets
- System integrators
- Lab automation
- Textiles
- Packaging
- Life sciences
- Semiconductor handling
- Pumps and motor drives
- Multi-axis applications
Videos
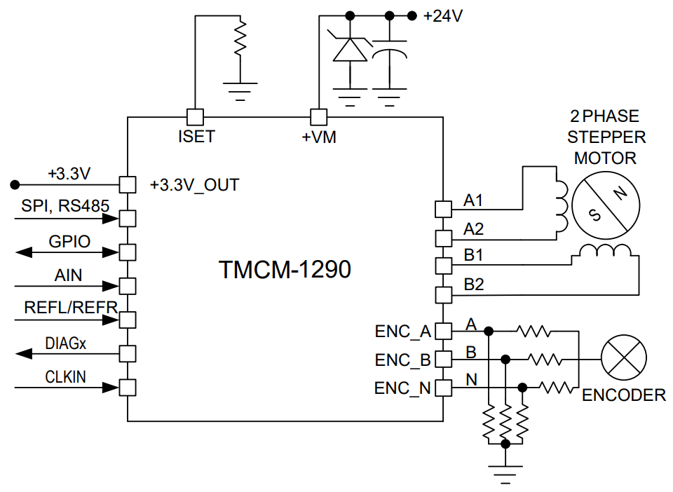
Block Diagram
Inilathala: 2024-03-06
| Na-update: 2024-06-21
