Analog Devices Inc. ADP1031CP-EVALZ Evaluation Boards
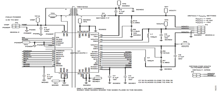
Analog Devices ADP1031CP-EVALZ Evaluation Boards demonstrate the functionality of the ADP1031 DC-to-DC converters and the isolated data channels. These boards are fully integrated and evaluate ADP1031 device measurements such as line regulation, load regulation, and efficiency. The ADP1031CP-EVALZ evaluation boards also demonstrate ADP1031 features such as oscillator synchronization, soft start, power good monitoring, sequencing, and slew rate control. These evaluation boards operate at a 4.5V to 60V input voltage range, enabling and disabling controls and offering access to all seven data channels.Features
- Evaluates ADP1031 DC-to-DC converters and the isolated data channels
- 4.5V to 60V input voltage range
- Enable and disable controls
- Slew rate controls
- Access to SYNC pin for oscillator synchronization
- Access to all seven data channels
Outline of ADP1031CP-EVALZ Evaluation Board Features
Schematic
Inilathala: 2019-05-20
| Na-update: 2023-08-22
