Analog Devices / Maxim Integrated MAX13253 1A Push-Pull Transformer Drivers
Analog Devices Inc. MAX13253 is a 1A push-pull transformer driver designed to provide a simple solution for low-EMI isolated power supplies. The MAX13253 driver has an internal oscillator and operates from a single 3V to 5.5V supply. The transformer’s secondary-to-primary winding ratio defines the output voltage, allowing the selection of virtually any isolated output voltage with galvanic isolation. The ADI MAX13253 1A Push-Pull Transformer Drivers feature an integrated oscillator driving a pair of N-channel power switches.Features
- 3V to 5.5V supply range
- Low RON 300mΩ (max) at 4.5V
- Up to 90% efficiency
- Provides up to 1A to the transformer
- Internal or external clock source
- 250kHz or 600kHz internal oscillator frequency
- Optional spread-spectrum oscillation
- -40°C to +125°C temperature range
- Integrated system protection
- Fault detection and indication
- Overcurrent limiting
- Undervoltage lockout
- Thermal shutdown
- 10-Pin TDFN package (3mm x 3mm)
Applications
- Isolated Analog Front Ends (AFEs)
- Isolated Fieldbus Interfaces (IFIs)
- Isolated USB power
- Medical equipment
- Power meter data interfaces
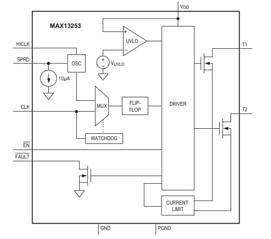
Functional Block Diagram
Inilathala: 2019-10-25
| Na-update: 2023-04-27
