Analog Devices / Maxim Integrated MAX15062 Synchronous Step-Down Converters
Analog Devices Inc. MAX15062 High-Efficiency High-Voltage Synchronous Step-Down Converters come with integrated MOSFETs that operates over a 4.5V to 60V input voltage range. The converter delivers output current up to 300mA at 3.3V. The device operates over the -40°C to +125°C temperature range and is available in a compact 8-pin (2mm x 2mm) TDFN package.The device employs a peak-current-mode control architecture with a MODE pin that can be used to operate the device in pulse-width modulation (PWM) or pulse-frequency modulation (PFM) control schemes. PWM operation provides constant frequency operation at all loads and is useful in applications sensitive to variable switching frequency. PFM operation disables negative inductor current and additionally skips pulses at light loads for high efficiency. The low-resistance on-chip MOSFETs ensure high efficiency at full load and simplify the PCB layout.
Features
- Eliminates external components and reduces total cost
- No schottky—synchronous operation for high efficiency and reduced cost
- Internal compensation
- Internal feedback divider for fixed 3.3V, 5V output voltages
- Internal soft-start
- All-ceramic capacitors, ultra-compact layout
- Reduces number of DC-DC regulators to stock
- Wide 4.5V to 60V input voltage range
- Fixed 3.3V and 5V output voltage options
- Adjustable 0.9V to 0.89 x VIN output voltage option
- Delivers up to 300mA load current
- Configurable between PFM and forced-PWM modes
- Reduces power dissipation
- Peak efficiency = 92%
- PFM feature for high light-load efficiency
- Shutdown current = 2.2µA (typ)
- Operates reliably in adverse industrial environments
- Hiccup-mode current limit and autoretry startup
- Built-in output voltage monitoring with open-drain active-low RESET pin
- Programmable EN/UVLO threshold
- Monotonic startup into prebiased output
- Overtemperature protection
- -40°C to +125°C Automotive/industrial temperature range
Applications
- 4-20mA Current loops
- General-purpose point-of-load
- High-voltage LDO replacement
- HVAC and building control
- Industrial sensors
- Process control
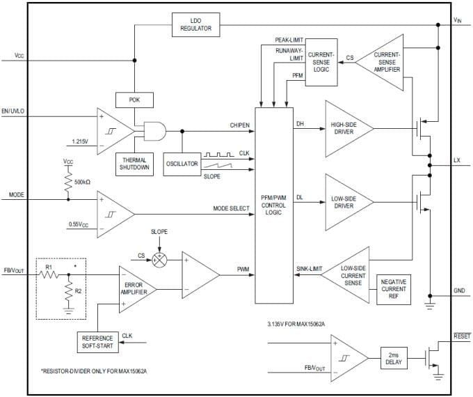
Block Diagram
Additional Resources
Inilathala: 2014-10-21
| Na-update: 2023-04-13
