Analog Devices / Maxim Integrated MAX20075/MAX20076/MAX25276 Mini Buck Converters
Analog Devices Inc. MAX20075/MAX20076/MAX25276 Mini Buck Converters feature integrated high-side and low-side switches designed to deliver up to 1.2A. The devices provide an accurate output voltage of ±2% within the normal operation input range of 6V to 18V. The converter can have large input-to-output conversion ratios with 20ns minimum on-time capability.Features
- Synchronous DC-DC converter with integrated FETs
- MAX20075 = 0.6A IOUT
- This device is only recommended for FPWM operation
- 20ns minimum on-time small solution size saves space
- 2.1MHz frequency
- Programmable 1V to 10V output for the buck, or fixed 5V/3.3V options available
- Fixed 2.5ms internal soft-start
- Fixed output voltage with ±2% output accuracy (5V/3.3V), or externally resistor adjustable (1V to 10V) with ±1.5% FB accuracy
- Innovative current-mode-control architecture minimizes total board space and BOM count
- PGOOD output and high-voltage EN input simplify power sequencing
- Protection features and operating range ideal for automotive applications
- 3.5V to 36V operating VIN range
- 40V load-dump protection
- 99% duty-cycle operation with low dropout
- -40°C to +125°C automotive temperature range
- AEC-Q100 qualified
Applications
- Automotive
- Industrial
- High-voltage DC-DC converters
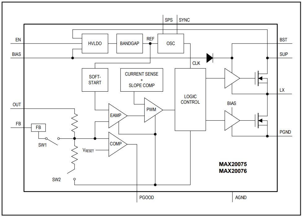
Block Diagram
Inilathala: 2019-12-19
| Na-update: 2023-05-08
