Analog Devices / Maxim Integrated MAX20743EVKIT Evaluation Kit
Analog Devices MAX20743EVKIT Evaluation Kit is a reference platform for evaluating the MAX20743 voltage regulator IC. This single-chip integrated switching regulator provides an extremely compact, low-cost, highly efficient, fast, accurate, and reliable power delivery solution for emerging low output-voltage applications up to 35A. The Analog Devices MAX20743EVKIT comprises a fully assembled and tested PCB implementation of the MAX20743. This kit has jumper pins, test points, and input/output connectors and is included for flexibility and ease of use in a wide range of applications. When evaluating, the evaluation board is configured with an edge strip to allow high di/dt loading. The +VOUT connection is on the top side, while the return (or -VOUT) is on the bottom side, directly mirroring the topside strip.Features
- High Efficiency and Power Density
- Low Component Count
- Small Solution Size
- 509mm2 including Inductor and Output Capacitors
- Optimized performance
- Reduced Design-In time
- Interfaces to Maxim PMBus™ Dongle and PowerTool™ GUI
- Proven PCB layout
- Fully assembled and tested
Kit Contents
- 4.5V to 16V power supply
- 0A to 35A Load
- Oscilloscope, probes, and voltmeter
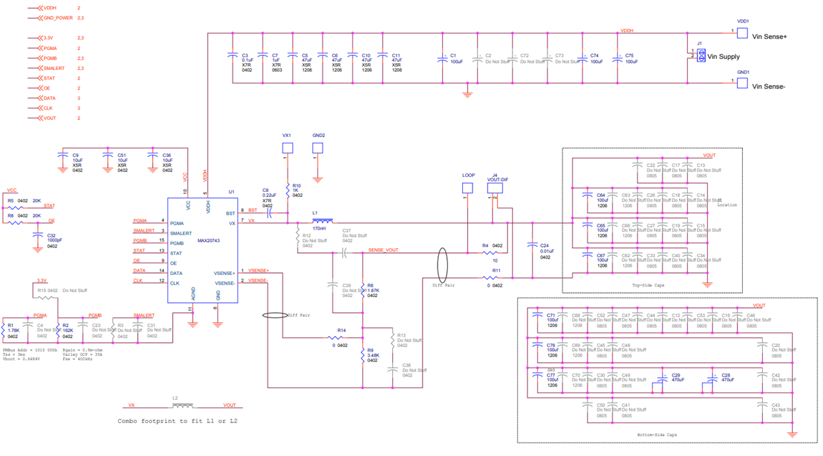
MAX20743EVKIT Schematic Diagram
Inilathala: 2017-07-13
| Na-update: 2023-04-17
