Analog Devices / Maxim Integrated MAX25603EVKIT Evaluation Kit
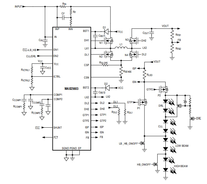
Analog Devices MAX25603EVKIT Evaluation Kit is designed to facilitate the evaluation of the MAX25603 automotive high voltage, high-brightness LED buck-boost controller. The Analog Devices MAX25603EVKIT features an operating supply voltage of 5V to 60V DC. The total voltage of each string varies from 0V to 60V. The anode of the LED strings goes to LED1+ or LED2+ terminals and the cathodes to the GND terminal. Shunting FETs are included to emulate a combination headlamp in which a single LED string can contain the clearance lamp (CLL), low beam (LB), and high beam (HB) all in one. Each independently turns on or off by shorting across the appropriate segments of the LED string.Features
- 5V to 60V Input voltage range
- Demonstrates use in combination headlamps and multi-string, time-sharing applications
- Analog and digital dimming control
- Input current limit
- LED Current clamp function
- Output discharge for faster transient time
- LED Short and open protection
- Proven PCB layout
- Fully assembled and tested
Required Equipment
- MAX25603 EV kit
- 12V, 5A DC power supply
- Signal generator
- Series-connected LED strings rated to at least 1.5A
- Oscilloscope with a current probe
Typical Application Circuit
Inilathala: 2022-02-02
| Na-update: 2023-04-17
