Analog Devices / Maxim Integrated MAX38907, MAX38908, MAX38909 LDO Linear Regulators
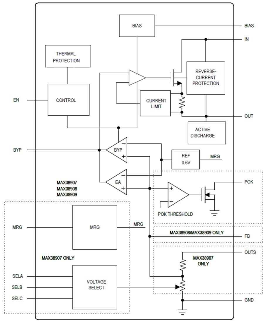
Analog Devices MAX38907, MAX38908, and MAX38909 LDO Linear Regulators are fast transient response, high PSRR NMOS linear regulators that deliver up to 4A load current. These regulators support a wide input supply range from 0.9V up to 5.5V and a BIAS voltage range from 2.7V to 20V to provide wider supply options in various applications. ±1% output accuracy is maintained over line, load, and temperature variations, requiring only 300mV of input-to-output headroom at full load for a good PSRR. The output voltage of the Analog Devices MAX38907, MAX38908, and MAX38909 LDO Linear Regulators can be adjusted to a value of 0.6V to 5.0V to accommodate customers that desire to specify a single LDO in the BOM for multiple voltage rails.The MAX38907 is configurable to one of 27 output voltages using three digital configuration pins. Additionally, each output voltage selection can be adjusted ±5% for margining. The output voltage on the MAX38908 and MAX38909 can be adjusted to a value in the range of 0.6V to 5.0V by using two external feedback resistors. These LDOs are fully protected from damage by internal circuitry that provides programmable inrush current limiting, output overcurrent limiting, reverse-current limiting, and thermal overload protection.
The Maxim Integrated MAX38907 is offered in a 20-pin, 5mm x 5mm TQFN package. The MAX38908 and MAX38909 are offered in 14-pin, 3mm x 3mm TDFN and 5 x 3 bump, 0.4mm pitch WLP packages.
Features
- Delivers flexible operating range
- 0.9V to 5.5V input voltage range
- 2.7V to 20V BIAS voltage range
- 0.6V to 5.0V programmable output voltage
- 4A maximum output current
- 82mV dropout at 4A load current
- 1.6mA operating BIAS supply current
- Reduces noise and improves accuracy
- ±1% DC accuracy over load, line, and temperature
- 28mV 4A load transient excursion
- 78dB BIAS PSRR at 10kHz
- 52dB IN PSRR at 10kHz
- Enables ease-of-use and robust protection
- Stable with 10μF (minimum) output capacitance
- Programmable soft-start rate
- Overcurrent and overtemperature protection
- Output-to-input reverse current protection
- Power-OK status pin
- Reduces size, improves reliability
- 14-pin (3mm x 3mm) TDFN, 20-pin (5mm x 5mm) TQFN, and 5 x 3 Bump, 0.4mm Pitch WLP Packages
- 40°C to 125°C operating temperature
Applications
- FPGAs and DSPs
- Medical, audio, and instrumentation
- Server μPs
- Portable cameras
- PLCs
- Base stations
Functional Diagram
Inilathala: 2019-09-26
| Na-update: 2023-04-22
