Analog Devices / Maxim Integrated MAX49017EVKIT Evaluation Kit
Analog Devices MAX49017EVKIT Evaluation Kit is a fully assembled and tested circuit board to evaluate MAX49017. The MAX49017 Dual microPower Comparator offers built-in voltage reference and push-pull output. The MAX49017 is AEC-Q100 qualified, making it ideal for automotive applications. These include car battery monitoring systems, infotainment head units, and ADAS modules. The Analog Devices MAX49017EVKIT Evaluation Kit includes a MAX49017ATA/VY+ installed that operates off a VCC supply between 1.7V and 5.5V, an internal reference voltage of 1.252V, and has a wide -0.2V to +5.7V input voltage (VIN) range.Features
- 1.7V to 5.5V Supply voltage range
- -0.2V to VDD + 0.2V Input voltage range
- Configured to add external hysteresis
- Dual-channel comparator with built-in 1.252V voltage reference
- Proven PCB layout
- Fully assembled and tested
Applications
- ADAS
- Automotive
- Car battery monitoring systems
Required Equipment
- MAX49017 Eval Kit
- 1.7V to 5.5V, 100mA DC power supply
- Precision voltage calibrator
- Two digital multimeters
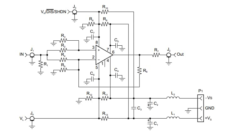
Schematic
Inilathala: 2019-10-03
| Na-update: 2023-04-24
