Analog Devices / Maxim Integrated MAX96724/F/R Evaluation Kits
Analog Devices MAX96724/F/R Evaluation Kits facilitate the evaluation of the MAX96724, MAX96724F, and MAX96724R devices using standard FAKRA coaxial cables or a MATE-AX cable. The deserializers feature high-bandwidth, gigabit multimedia serial links (GMSL-1 or GMSL-2), spread spectrum, and full-duplex control channels. Analog Devices MAX96724/F/R evaluation kits contain a simple-to-use Windows 10® or higher compatible graphical user interface (GUI). The evaluation kits include a MAX96724, MAX96724F, or MAX96724R IC installed on board.Features
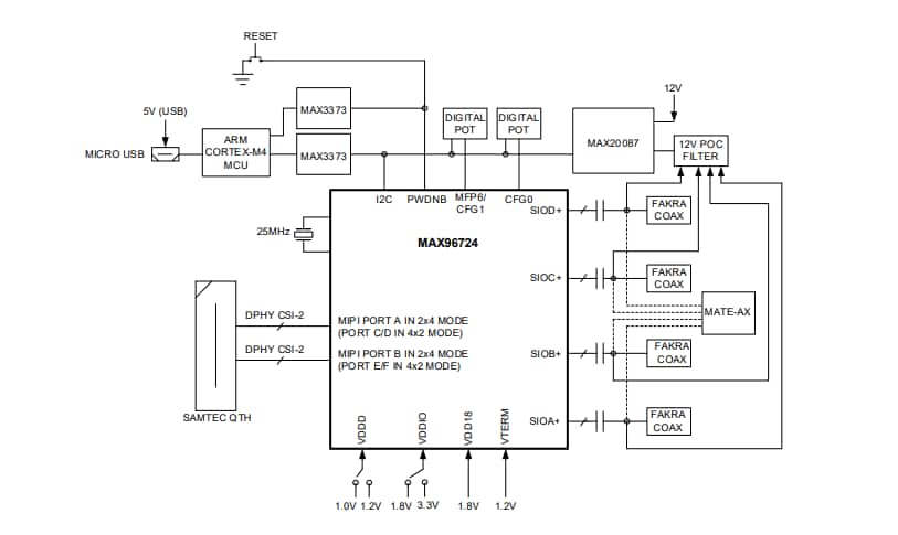
- The MAX96724 deserializer accepts GMSL data from the serializers and converts it into MIPI CSI-2
- Backward-compatible to accept GMSL-1 serial data
- Quad inputs can mix and match GMSL-1 and GMSL-2
- Outputs are compliant with MIPI D-PHY v1.2 and CSI-2 v1.3 specifications
- Windows 10 or higher compatible software support
- USB-controlled interface (cable included)
- Powerful, simple-to-use GUI for comprehensive device feature evaluation
- Board powered by USB, 12V wall adapter, or external power supply
- Proven PCB layout
- Fully assembled and tested
Applications
- High-resolution camera systems
- Advanced Driver Assistance Systems (ADAS)
Required Equipment
- MAX96724 DPHY EV kit
- MAX96717 or MAX96705 serializer EV kits or camera modules
- FAKRA coax cable assembly
- PC with Windows 10® or higher and GMSL-2 software
- Power supply source (500 mA USB port, 5V/1A DC supply, or 12V barrel jack DC supply)
- Micro-USB cable
Additional Resources
Block Diagram
Key Components on Front of Board
Key Components on Back of Board
Default Jumper Positions
Typical Application
Inilathala: 2023-04-06
| Na-update: 2023-04-12
