Analog Devices / Maxim Integrated Himalaya uSLIC™ MAXM17900 Step-Down Power Modules
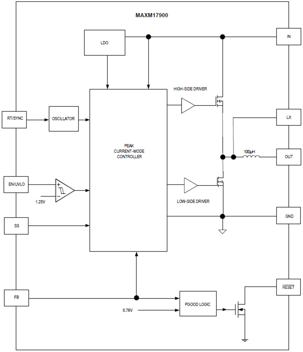
Analog Devices Himalaya uSLIC™ MAXM17900 Step-Down DC-DC Power Module integrates a controller, MOSFETs, an inductor, and the compensation components in a compact uSLIC™ package. The device operates from an input voltage of 4.0V to 21V. The MAXM17900 supports an adjustable output voltage from 0.9V to 5.5V and supplies up to 100mA of load current. The high level of integration significantly reduces design complexity and manufacturing risks and offers a true “plug and play” power supply solution, hence reducing the time-to-market.The Analog Devices MAXM17900 uses peak-current-mode control and operates in pulse-width modulation (PWM) mode. The device is available in a thermally enhanced, compact 10-pin 2.6mm x 3mm x 1.5mm uSLIC package. The MAXM17900 is rated to operate over the full -40°C to +125°C industrial/automotive temperature range.
Features
- Easy to use
- Wide 4V to 21V input
- Adjustable 0.9V to 5.5V output
- ±1.75% feedback-voltage accuracy
- Up to 100mA output current capability
- Internally compensated
- All ceramic capacitors and ultra-compact solution size
- High efficiency
- Fixed-frequency PWM
- Shutdown current as low as 1.2μA (typ.)
- Flexible design
- Programmable soft-start and pre-bias startup
- Open-drain Power Good output (RESET pin)
- Programmable EN/UVLO threshold
- Robust operation
- Hiccup overcurrent protection
- Overtemperature protection
- -40°C to +125°C industrial/automotive temperature range
Applications
- Industrial sensors
- Motor encoder
- 4mA–20mA current-loop powered sensors
- High-voltage LDO replacement
- HVAC and building control
Videos
Functional Diagram
Inilathala: 2018-10-04
| Na-update: 2023-04-24
