Analog Devices / Maxim Integrated MAX11606-MAX11611 10-Bit Multi-Channel ADCs
Analog Devices MAX11606-MAX11611 10-bit multi-channel analog-to-digital converters (ADCs) feature internal track/hold (T/H), voltage reference, clock, and an I²C-compatible 2-wire serial interface. Analog Devices MAX11607 ADCs operate from a supply of 2.7V to 3.6V (MAX11607 / MAX11609 / MAX11611) or 4.5V to 5.5V (MAX11606 / MAX11608 / MAX11610) and require only 670µA at the maximum sampling rate of 94.4ksps. Supply current falls below 230µA for sampling rates under 46ksps. AutoShutdown™ powers down the devices between conversions, reducing supply current to less than 1µA at low throughput rates. The MAX11606 / MAX11607 has four analog input channels each; the MAX11608 / MAX11609 has eight analog input channels each, while the MAX11610 / MAX11611 has 12 analog input channels each. These Analog Devices ADCs are designed for various applications, including handheld portable devices, medical instruments, and solar-powered remote systems.Videos
Features
- High-Speed I²C-Compatible Serial Interface
- 400kHz Fast Mode
- 1.7MHz High-Speed Mode
- Single-Supply
- 2.7V to 3.6V (MAX11607 / MAX11609 / MAX11611)
- 4.5V to 5.5V (MAX11606 / MAX11608 / MAX11610)
- Ultra-Small Packages
- 8-Pin µMAX (MAX11606 / MAX11607)
- 12-Pin 1.9mm x 2.2mm, Wafer-Level Package (MAX11607)
- 16-Pin QSOP (MAX11608-MAX11611)
- Internal Reference
- 2.048V (MAX11607 / MAX11609 / MAX11611)
- 4.096V (MAX11606 / MAX11608 / MAX11610)
- External Reference: 1V to VDD
- Internal Clock
- 4-Channel Single-Ended or 2-Channel Fully Differential (MAX11606 / MAX11607)
- 8-Channel Single-Ended or 4-Channel Fully Differential (MAX11608 / MAX11609)
- 12-Channel Single-Ended or 6-Channel Fully Differential (MAX11610 / MAX11611)
- Internal FIFO with Channel-Scan Mode
- Low Power
- 670µA at 94.4ksps
- 230µA at 40ksps
- 60µA at 10ksps
- 6µA at 1ksps
- 0.5µA in Power-Down Mode
- Software-Configurable Unipolar/Bipolar
Applications
- Handheld Portable Applications
- Medical Instruments
- Battery-Powered Test Equipment
- Solar-Powered Remote Systems
- Received-Signal-Strength Indicators
- System Supervision
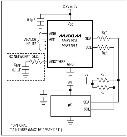
Typical Operating Circuit
Inilathala: 2011-11-30
| Na-update: 2023-04-13
