Apex Microtechnology PA12 Class A/B Power Amplifiers
Apex Microtechnology PA12 Class A/B Power Amplifiers are 10A, 90V power operational amplifiers with a low thermal resistance (1.4°C/W). The Apex Microtechnology PA12 is ideal for applications like driving resistive, inductive, and capacitive loads in motors, magnetic deflection, transducers, and programmable power supplies. The output stage is biased for Class A/B operation for optimum linearity, especially at low levels. It uses a thermistor-compensated base-emitter voltage multiplier circuit. The safe operating area (SOA) is observed for operating conditions by user-programmable current limit resistors. The amplifier is internally compensated for all gain settings. The PA12 is not recommended for gains below –3 (inverting) or +4 (non-inverting).Features
- ±10V to ±45V voltage supply operation
- Up to 15A PEAK high output current
- 1.4°C/W low thermal resistance
- Current foldover protection
- PA12H high-temperature version
- Class A/B output excellent linearity
Applications
- Motor, valve, and actuator control
- Magnetic deflection circuits up to 10A
- Power transducers up to 100khz
- Temperature control up to 360W
- Programmable power supplies up to 90V
- Audio amplifiers up to 120W RMS
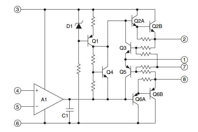
EQUIVALENT SCHEMATIC
Infographic
eBook
Inilathala: 2020-08-25
| Na-update: 2024-04-12
