Broadcom ACFJ-332B High-Speed Gate Drive Optocouplers
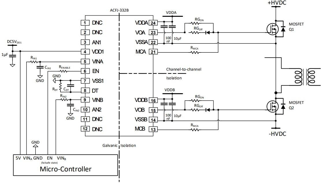
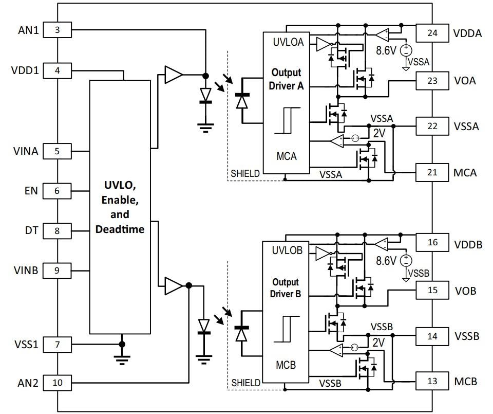
Broadcom ACFJ-332B High-Speed Gate Drive Optocouplers are dual-channel, industrial-grade high-speed rail-to-rail output gate drive optocouplers. These devices provide an isolation voltage of 5000VRMS between input and output channels and a functional isolation voltage of up to 700VRMS between two output channels. The ACFJ-332B optocouplers feature Common Mode Transient Immunity (CMTI) greater than 150kV/μs to prevent erroneous gate driver failures in noisy environments. These gate drive optocouplers support a wide input and driver output voltage range and feature a Miller clamp function, ensuring safe, reliable turn-off for MOSFET/GaN power devices. Typical applications include power supplies, EV charging, renewable energy inverters and storage, and motor drives for industrial automation and robotics.Features
- 4A maximum peak output current
- Dual channel rail-to-rail outputs
- Under-Voltage Lockout (UVLO) protection with hysteresis
- 65ns max propagation delay
- 150kV/μs Common Mode Transient Immunity (CMTI)
- EN pin for enhanced safety feature
- 1A minimum Miller clamp sinking current
- 15V to 25V wide operating VCC range
- -40°C to 125°C industrial temperature range
- Dual isolated channels in SO-24 package with 8.3mm creepage and clearance
- 3.5mm creepage between two output drivers
- Safety approvals:
- - UL/cUL 1577 5000VRMS for 1 minute
- - IEC/EN 60747-5-5 VIORM = 1414VPEAK
Applications
- Power supply and EV charging
- Renewable energy inverter and storage
- Motor drive for industrial automation and robotics
Functional Block Diagram
Typical Application Circuit
Inilathala: 2024-12-24
| Na-update: 2025-01-14
