Cincon CHB200W-110SXX-CMFC(D) 200W DC-DC Converters
Cincon CHB200W-110SXX-CMFC(D) 200W DC-DC Converters are chassis mountable and offer 200W output power at single output voltages of 5VDC, 12VDC, 24VDC, 28VDC, and 48VDC. Cincon CHB200W-110SXX-CMFC(D) 200W DC-DC Converters offer a wide (4:1) input voltage range of 43VDC to 160VDC (110VDC nominal) and 3000VDC basic isolation. The series is offered in covered and uncovered versions.Features
- 200W isolated output
- Remote on/off
- 4:1 input range
- Regulated outputs
- 90.5% efficiency
- Fixed switching frequency
- Over temperature protection
- Over voltage / current protection
- Low no-load power consumption
- Continuous short-circuit protection
- Shock and vibration meet EN50155 (EN61373)
- Safety meets UL60950-1, EN60950-1, and IEC60950-1
- UL60950-1 2nd (basic insulation) approval for DC modules
- Meets EN50155:2007 for EMC, environmental and characteristic
- Fire and smoke meet EN45545-2
- Built-in EMI filter
- Baseplate-cooled
Specifications
- 43VDC to 160VDC input voltage
- 5VDC, 12VDC, 24VDC, 28VDC, or 48VDC output voltage
- Up to 40A maximum output current
- 15mA no load input current
- 2077mA full load input current
- Up to 40,000µF maximum capacitor load
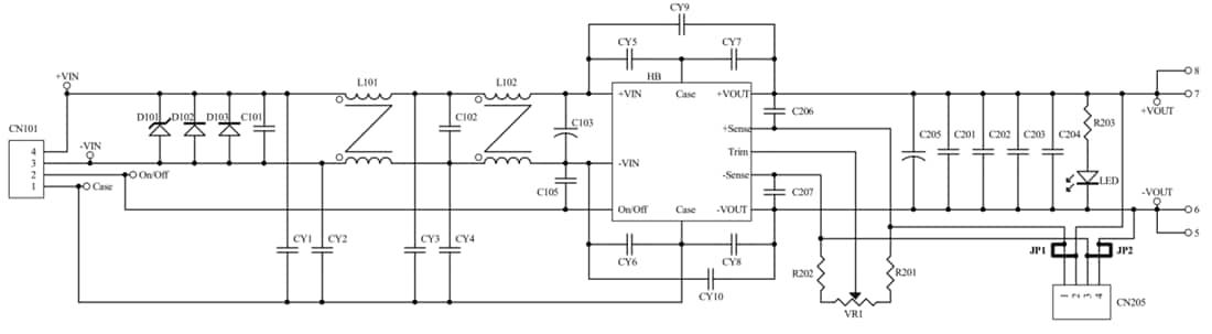
Electrical Circuit Diagram
Additional Resources
Inilathala: 2020-06-01
| Na-update: 2024-04-03
