Bourns Circuit Protection Devices

Bourns manufactures and supplies a wide range of circuit protection technologies, including fuses, PTC thermistors, varistors, GDTs, resettable thermal cut-offs, surge protection devices, hybrid protectors, discrete semiconductor solutions, and more. Reliable surge protection is a critical design consideration to help ensure operational reliability of consumer electronics, industrial/communication equipment, automotive, battery charging, energy storage infrastructure, and renewable energy harvesting ecosystems.

Power surges can cause damage to sensitive or exposed equipment and result in operational disruption, equipment degradation, and system downtime or destruction – not to mention safety hazards. The preferred method of protecting people and equipment against power surges is to block the excess voltage. This tactic requires applying surge suppression at the point in a circuit that protects all downstream devices and equipment, including overall building surge suppression, incorporating surge suppression into the devices and equipment themselves, or both.

Ensuring the correct surge protection components from Bourns are chosen for a given application, various elements must be determined: maximum continuous operating voltage, maximum reverse working voltage, peak current, peak power, and clamping voltage.

eBook

Bourns Circuit Protection Devices

Surge Protection Devices

Bourns Circuit Protection Devices

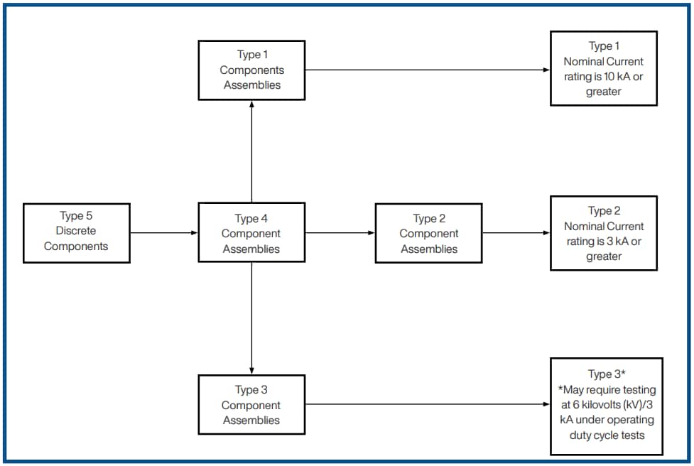
Breakdown of the 5 Types

Bourns Circuit Protection Devices

Click for Bourns' TVS Diodes                              Click for Bourns' PPTCs       
Click for Bourns' GDTs                                         Click for Bourns' SMT Fuses
Click for Bourns' Varistors                                   Click for Bourns' Surge Suppressors

Inilathala: 2022-03-11 | Na-update: 2022-04-07