Diodes Incorporated AP3129 High Performance Multi-Mode PWM Controller
Diodes Incorporated AP3129 High-performance Multi-Mode PWM Controller provides high efficiency at light load for Internet of Things (IoT) applications. The AP3129 controller features a proprietary audible noise elimination technology to ease the acoustic noises from electronic and magnetic components. The AP3129 multi-mode controller changes operating mode according to load conditions. This device operates in Continuous-Conduction Mode (CCM) under heavy-load conditions and will operate with its proprietary burst mode in light loads. The controller architecture is designed to authorize a transient peak power excursion for peak load. The PWM controller frequency can be increased from 65kHz to 130kHz until the peak event disappears. Typical applications include IoT offline power, smart speakers, AC fans, rice cookers, shavers, milk machines, TV/monitor standby power, AC/DC adapters, or quick chargers.Features
- Multiple operation modes:
- 130kHz maximum frequency for peak load
- 65kHz fixed-frequency CCM operation for a full load
- 80kHz maximum clamping frequency for QR mode
- Valley switching operation in green mode
- Burst mode control for light load
- High efficiency at light load (>90% efficiency at 10% load)
- Proprietary audible noise elimination technology
- Soft start during the startup process
- Internal slope compensation
- Frequency dithering for reducing EMI
- VCC maintain mode
- Low no-load consumption
- Comprehensive system protection features
- Secondary winding short protection
- VCC Overvoltage Protection (VOVP)
- Line Overvoltage Protection (LOVP)
- Overload Protection (OLP)
- Cycle-by-Cycle overcurrent protection
- Pin-Fault protection
- Brown-In/Out protection (BNI/BNO)
- Secondary Side OVP (SOVP) and UVP (SUVP)
- Internal OTP
- SOT26 (Type CJ) is available
Applications
- IoT offline power
- Home appliances (smart speakers, AC fans, rice cookers, shavers, and milk machines)
- TV/monitor standby power
- AC/DC adapters or quick chargers
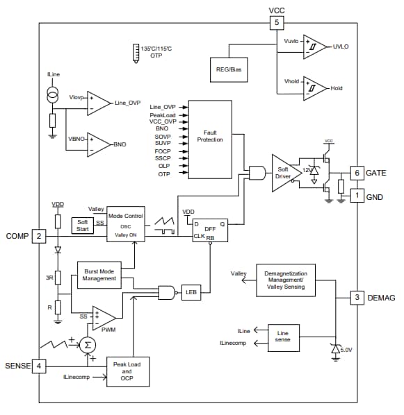
Functional Block Diagram
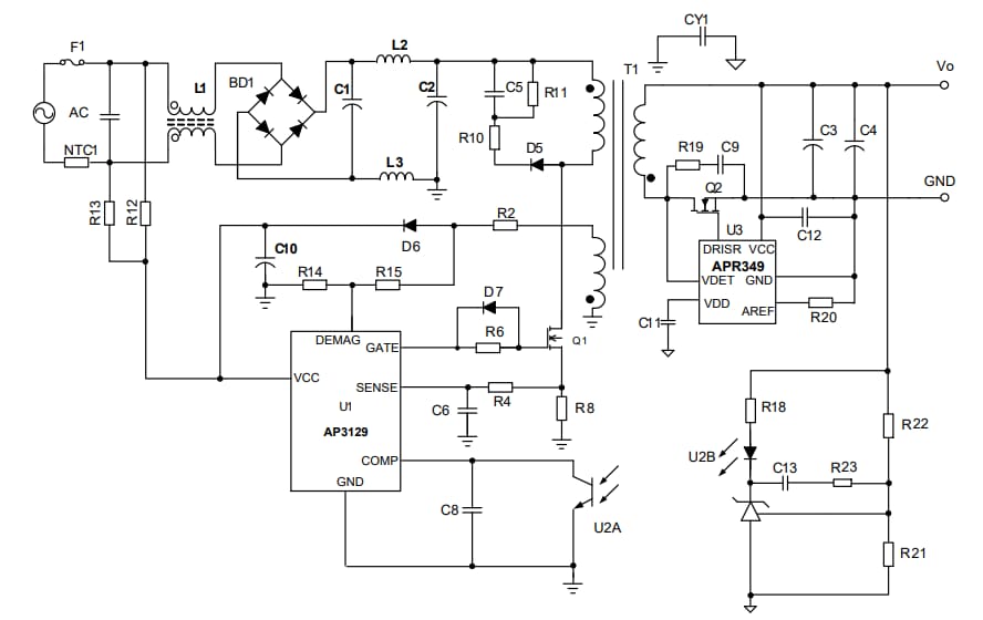
Application Circuit Diagram
Inilathala: 2023-08-01
| Na-update: 2023-09-26
