Diodes Incorporated AP3781 AC/DC Power Supply Controller
Diodes Incorporated AP3781 AC/DC Power Supply Controller is a high-performance AC/DC power supply controller. It is ideal for battery charger and adapter applications and regulates the output voltage and current in the primary side. The AP3781 features Pulse Frequency Modulation in Discontinuous Conduction Mode (DCM). It operates in Pulse Frequency Modulation (PFM) mode and peak current Amplitude Modulation (AM) mode to form a fine-tune frequency curve within the whole power range. The AP3781 achieves high average efficiency and improves audible noise.Features
- Primary side control for eliminating optocoupler
- 75mW no-load input power
- Flyback topology in DCM operation
- External adjustable overtemperature protection
- 3% fixed internal cable compensation
- 3% to 8% external cable compensation
- Multiple segment AM/PFM control mode to improve audio noise and efficiency
- Ultra-low undervoltage protection supports wide operating voltage for power tool motor drive
- Lead-free and fully RoHS-compliant
- Halogen- and antimony-free "green" device
Applications
- Routers
- Power tools
- Set-top box (STB) power supplies
- Smart speakers
- Network adaptors
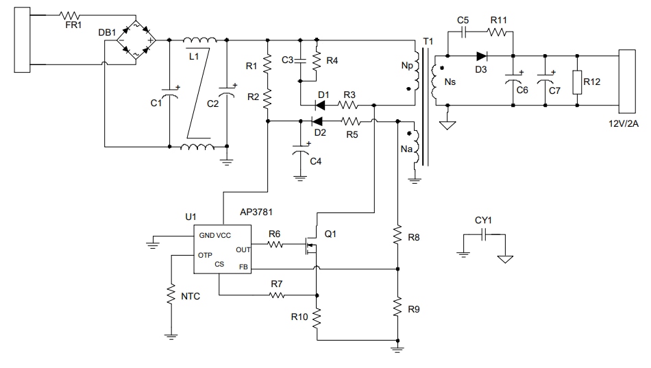
Typical Application Circuit
Inilathala: 2020-06-19
| Na-update: 2024-08-02
