Diodes Incorporated AL8116 Dimming Signal Interface Controller
Diodes Incorporated AL8116 Flexible 0-10V Dimming Signal Interface Controller allows the conversion of three different inputs of dimmer type. These include 0 to 10V DC linear dimming, 0 to 100% duty cycle PWM (pulse width modulation) signal, and a simple resistive potentiometer to an output PWM signal. The AL8116 Controller features a 10V to 56V wide input voltage and provides isolation dimming control via an optocoupler to the primary side LED driver.The AL8116 Flexible Controller offers a DIM pin output that permits an adjustable, accurate bias current, ideal for active and passive 0 to 10V dimmers or potentiometers. Diodes Inc. AL8116 Flexible 0-10V Dimming Signal Interface Controller has an output duty cycle accuracy of ±2.5%, and the minimum output duty cycle can be set through the CLAMP pin resistor. The AL8116 offers protection features such as internal, auto-recoverable, and over-temperature protection.
The AL8116 Flexible 0-10V Dimming Signal Interface Controller minimizes PCB space and external component count in a SOT26 (Type CJ) package.
Features
- Wide VCC operating range 10V to 56V
- Low operation current (typical 600µA)
- Precision dimmer type
- 0/1V to 10V Voltage potential
- 0.2k to 10kHz PWM dimming
- 0 to 100kΩ Potentiometer
- Adjustable bias current source of DIM pin
- Accurate output duty cycle tolerance ±2.5%
- 8%, 6%, 4%, and 2% Adjustable minimum output PWM duty clamping
- Built-in over-temperature protection for chip
- Lead-free and fully RoHS compliant
- Halogen and antimony-free “green” device
Applications
- 0 to 10V Dimming luminaires
- Dimmable LED power supply
- Dimming control devices
- Commercial LED lighting
- Smart LED lighting
- Architectural
- High bay
- Lighting power supply
- Retrofit offline
- Street lamps
Typical Application Circuit
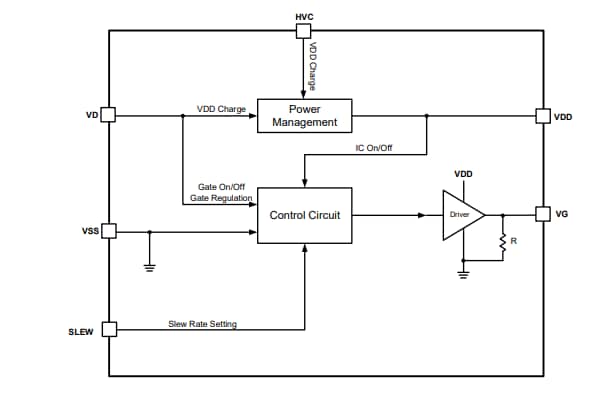
Functional Block Diagram
Inilathala: 2020-05-05
| Na-update: 2024-07-31
