Diodes Incorporated AP43671 USB Type-C™ Power Delivery (PD) Controller
Diodes Incorporated AP43671 USB Type-C™ Power Delivery (PD) Controller is highly integrated and intelligent with an embedded Synchronous Rectification (SR) controller. This USB controller supports Programmable Power Supply (PPS) and Qualcomm QC4/QC4+ protocols. The AP43671 controller can accommodate popular quick charging protocols for firmware stored in One-Time-Programmable (OTP) memory by leveraging its embedded MCU and supporting circuitry. This USB controller enables optimal system BOM and performance implementation of quick chargers. The AP43671 controller features MCU-based implementation for protocol decoding, application firmware, parameter fine-tuning, and calibration. This USB controller operates at -40°C to +150°C operating temperature range, 3V to 21V supply voltage range, and 3.3mA operating supply current. The AP43671 controller is ideally used in wall and travel chargers for AC/DC adaptors (Type-C equipped notebook PCs).The AP43671 IC adopts a relatively small current-sensing resistor (5mΩ) that is used to provide accurate current measurements without sacrificing power consumption. This USB interface IC embeds a multiple-mode adaptive SR controller where its key performance and safety parameters can be fine-tuned by a built-in MCU. The AP43671 IC provides robust protection schemes, which include a CC1/CC2 short protection against VBUS (up to 24V) as well as built-in OVP/OCP/SCP/OTP features to provide necessary safety protection.
Features
- Compatible with QC4/QC4+ protocol
- MCU-based implementation for protocol decoding, application firmware, parameter fine-tuning, and calibration
- OTP (One-Time-Programmable) for main protocol and application firmware
- MTP (Multi-Time-Programmable) for system configuration options
- Built-in regulator for CV and CC control and no need for external CC/CV reference circuitry
- Supports power-saving mode to enable low standby power of chargers
- Embed Synchronous Rectification (SR) controller, which supports adaptive Quasi-Resonant (QR) and Continuous Conduction Mode (CCM) for matching PWM controllers
- Adaptive gate drive for external N-MOSFET output enable switch
- Supports SCP/OTP/OVP/UVP with auto-restart
- Minimum system BOM components for quick charger implementations
Specifications
- 3.3mA operating supply current
- -40°C to 150°C operating temperature range
- 3V to 21V supply voltage range
- 550μA ultra-low current
Applications
- Battery chargers for smartphones, table PCs, and any Type-C PD-equipped mobile devices
- Wall and travel chargers for AC/DC adaptors (Type-C equipped notebook PCs)
- RoHS compliant
- Lead-free, Halogen-free, and Antimony free
Block Diagram
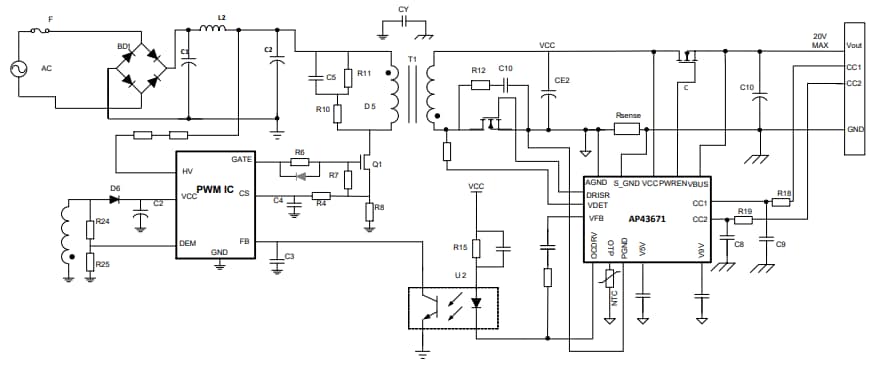
Application Circuit Diagram
Inilathala: 2022-06-01
| Na-update: 2022-10-24
