Diodes Incorporated APR340 Synchronous Rectification Controller
Diodes Incorporated APR340 Secondary Side Synchronous Rectification Controller is a secondary side MOSFET driver for synchronous rectification in DCM operation. The synchronous rectification can effectively reduce the secondary side rectifier power dissipation and provide a high-performance solution. By sensing primary MOSFET gate-to-source voltage, the APR340 can output an ideal drive signal with fewer external components. The Diodes Incorporated APR340 is available in the SOT26 package.Features
- Synchronous rectification for DCM operation flyback
- Eliminate resonant ring interference
- Fewest external components
- Lead-free & fully RoHS compliant
- Halogen- and antimony-free “Green” device
Applications
- Adapters/chargers for cell/cordless phones, ADSL modems, MP3, and other portable apparatus
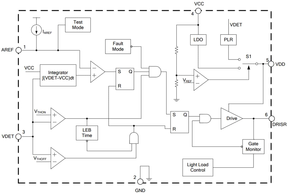
Functional Block Diagram
Inilathala: 2021-06-08
| Na-update: 2022-03-11
