Diodes Incorporated PAM8965 12W Stereo Class-D Audio Amplifier
Diodes Incorporated PAM8965 12W Stereo Class-D Audio Amplifier is a high-efficiency power amplifier with an integrated synchronous boost converter. This power amplifier can drive two channels with 12W each into 4Ω speakers. The integrated PAM8965 amplifier can achieve a system efficiency of 92% at 7.4V VBAT. The device consumes a low quiescent current of 10mA at 7.4V VBAT and a very low shutdown current of 0.7μA. The PAM8965 audio amplifier features DC protection for speakers and auto-recovery on short-circuit protection and thermal shut-down. Typical applications include portable electronics, Bluetooth speakers, wireless speakers, music instruments, high-capacitance piezo actuator drive, PDA, GPS, virtual reality 3D active feedback, and game machines.Features
- Operates from 2.8V to 5V supply
- 2 x 12W (10% THD+N) into 4Ω load with 7.4V VBAT (2SxP)
- 2 x 8W (10% THD+N) into 6Ω load with 3.7V VBAT (1SxP)
- Auto gain control responds to:
- Thermal foldback
- Non-clip power limit
- GAIN pin
- Externally adjustable gain from 6dB to 26dB with 0.5dB steps
- Exceptionally high overall system efficiency of 92% @ 7.4V VBAT
- Very low IQ of 10mA @ 7.4V VBAT for Boost + Stereo
- Very low shutdown current of 0.7μA
- DC protection for the speaker
- Auto-recovery on short-circuit protection and thermal shutdown
- External audio feedback pins
- Pb-free and RoHS compliant
- Halogen-free and Antimony-free. "Green" device
Applications
- Portable electronics
- Bluetooth speakers
- Wireless speakers
- High-capacitance piezo actuator drive
- Music instruments
- Virtual reality 3D active feedback
- PDA and GPS
- Game machines
Typical Application Circuit
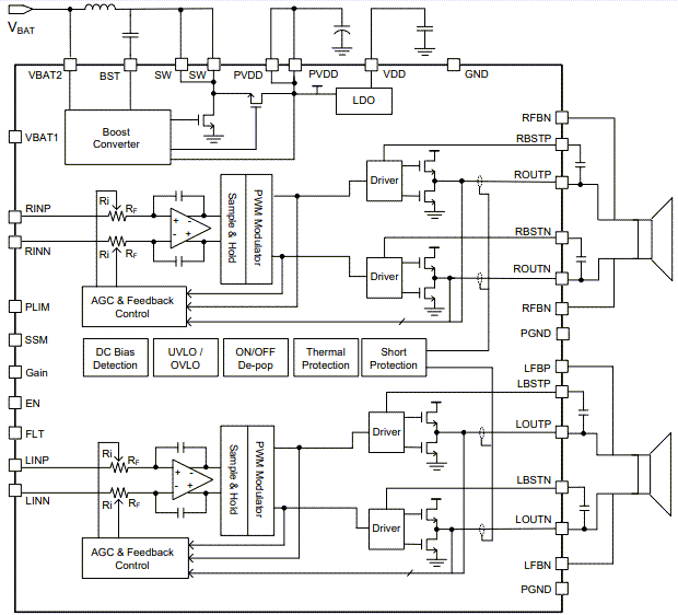
Block Diagram
Evaluation Kit
Inilathala: 2021-08-06
| Na-update: 2022-03-22
