Diodes Incorporated PI6ULS5V9511A Hot Swappable I²C Bus/SMBus Buffers
Diodes Incorporated PI6ULS5V9511A Hot Swappable I²C Bus/SMBus Buffers allow I/O card insertion into a live backplane without corrupting the data and clock buses. The control circuitry of these bidirectional buffers prevents the backplane from being connected to the card until a stop command or bus idle occurs. Diodes Incorporated PI6ULS5V9511A bidirectional buffers offer built-in rise time accelerators on all Serial Data (SDA) and Serial Clock (SCL) lines. These SDA and SCL lines are pre-charged to 1.1V to minimize the current required to charge the plastic capacitance of the chip during insertion.Features
- Bidirectional buffers for SDA an SCL lines increases fan out
- Prevents SDA and SCL corruption during live board insertion and removal from the backplane
- Compatible with I²C, I²C fast mode, and SMBus standards (up to 400kHz operation)
- Built-in rise time accelerators on all SDA and SCL lines
- Active HIGH Enable input
- Active HIGH Ready open-drain output
- High impedance SDA and SCL pins for null Vcc
- ESD protection exceeds 4000V HBM per JESD22-A114
- 2.7V to 5.5V wide supply voltage range
- 1.1V pre-charge on all SDA and SCL lines
- -40°C to +85°C operating temperature range
- Available in three packages:
- MSOP-8(U)
- UDFN-8(ZW)
- SOIC-8(W)
Applications
- Servers
- Storage
- Networking
- Base stations
- Gateways
- Storage arrays
- Routers
- Notebooks
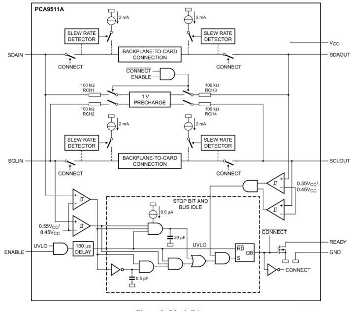
Block Diagram
Inilathala: 2018-07-12
| Na-update: 2022-09-30
