STMicroelectronics STEVAL-0606YADJ Evaluation Board

STMicroelectronics STEVAL-0606YADJ Evaluation Board is a step-down switching power supply based on the DCP0606Y regulator in a QFN11 2mm x 3mm package. The programmed switching frequency is 2.25MHz with dithering, and it can be adjusted by applying an external clock on the MODE/SIN pin or by changing the frequency programming resistor.

Features

  • 5V (up to 6V) operating input voltage
  • Step-down (buck) conversion
  • 3.3V programmed output voltage
  • 6A DC maximum output current
  • 2.25MHz selected switching frequency with dithering
  • Dynamic low consumption mode to low noise mode selection
  • Programmable soft-start
  • Synchronization to an external clock
  • Internal compensation network
  • Auto recovery overcurrent, overvoltage, and thermal protection
  • RoHS and China RoHS-compliant
  • WEEE compliant (2012/19/UE RAEE II)

Applications

  • High current, low voltage post regulation
  • ADAS power supplies
  • Telematics, HUD, infotainment, multimedia, and camera digital core power supplies

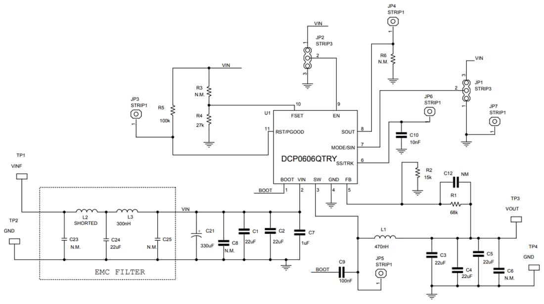
Circuit Schematic

Schematic - STMicroelectronics STEVAL-0606YADJ Evaluation Board
Inilathala: 2025-06-23 | Na-update: 2025-06-26