Microchip Technology MCP16367 Evaluation Board
Microchip Technology MCP16367 Evaluation Board is designed to evaluate and demonstrate the features of the MCP16367 step-down DC-DC converters. This board features a 2.2MHz PWM switching frequency, internal soft start, internal compensation, internal current limit, and internal bootstrap diode. The MCP16367 evaluation board requires an external laboratory power supply and load.Features
- 4V (after start-up) to 48V input voltage range
- 3.3V output voltage
- Automatic PFM/PWM operation for MCP16367
- 2.2MHz PWM switching frequency
- 3μA typical low device shutdown current
- 18µA typical (not switching) low device Quiescent current
- 500mΩ integrated N-channel buck switch ON state resistance
- Internal compensation
- Internal soft start
- Internal bootstrap diode
- Internal current limit
- Power good output
- Overtemperature protection (if the die temperature exceeds 155°C, with 25°C hysteresis)
Test Setup
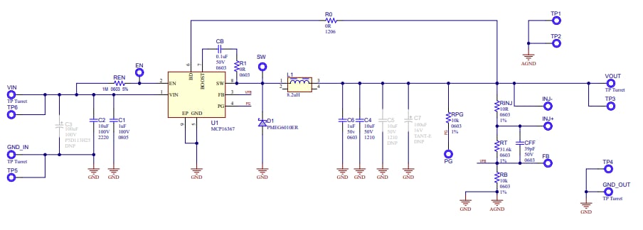
Schematic Diagram
Additional Resource
Inilathala: 2025-06-23
| Na-update: 2025-07-15
