M5Stack U173 QRCode Unit
M5Stack U173 QRCode Unit is an integrated one- or two-dimensional code-scanning unit with a device-side toggle switch that enables switching between I2C and UART communication interfaces. This unit combines a CMOS QR code capture engine with a 640x480 resolution and a bus conversion microcontroller (STM32F030). The U173 QRCode unit includes a built-in buzzer and a lighting LED. The unit can be configured through programming to operate in manual trigger or automatic continuous trigger mode. The U173 unit consists of a QRCode unit and HY2.0-4P (20cm). This QRCode unit is ideal for logistics, retail, and manufacturing sectors where barcode scanning is required.Features
- STM32F030F4P6 @32-bit Arm® Cortex-M0 processor
- 640x480 CMOS sensor
- White LED illumination
- Green LED for focusing and aiming
- Supports 3 types of two-dimensional code and 8 types of one-dimensional code
- ≥5mil recognition reading accuracy
- ≥20% print contrast
- Elevation ±55° and declination ±55° scanning angle
- Built-in I2C and UART communication interface switch
- Built-in buzzer sound prompts
Applications
- Retail
- Material flow
- Manufacture
Kit Contents
- 1 x QRCode unit
- 1 x HY2.0-4P cable (20cm)
Overview
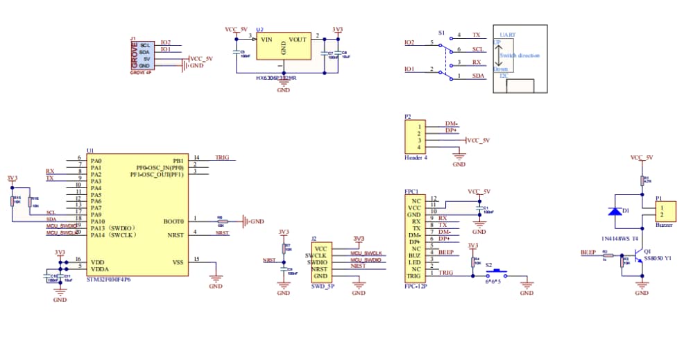
Schematic Diagram
Videos
Inilathala: 2024-03-25
| Na-update: 2024-04-10
