Epson RX4111CE & RX8111CE Real-Time Clock Modules
Epson RX4111CE and RX8111CE Real-Time Clock (RTC) Modules come with a built-in frequency adjusted 32.768kHz crystal unit and battery switch-over function. The RTC modules offer a time-stamp function that logs and stores the real-time and wake-up function to wake up MCU/SoC. These modules feature a 100nA typical low backup current, an auto power switching function, and auto-repeat wakeup timer interruption. The RX4111CE RTC module is designed with an SPI-bus 4-wire interface, whereas the RX8111CE RTC module is designed with an I2C-bus interface with fast-mode 400kHz.The RTC modules operate from 1.6V to 5.5V supply voltage and -40°C to 85°C temperature range. These RX4111CE and RX8111CE RTC modules are available in 3.2mm x 2.5mm dimensions. Typical applications include car multimedia, body electronics, remote keyless entry, engine control unit, and airbag.
Features
- Built-in frequency adjusted 32.768kHz crystal unit
- Interface type :
- RX8111CE: I2C - bus
- RX4111CE: SPI - bus
- Auto power switching function:
- Automatically switches to the backup power supply by monitoring the VDD voltage
- Time-stamp function:
- 8 times stamped from year to 1/256 seconds
- Auto-repeat wakeup timer interruption
- Interrupt output:
- Wake up every minute or every second
- Alarm interruption:
- Day, date, hour, minute, and second
- Self-monitoring interruption:
- Crystal oscillation stop, VBAT low, and VDD low
Specifications
- 100nA typical/3V low backup current
- 1.6V to 5.5V operating supply voltage
- 1.1V to 5.5V clock supply voltage
- 1.20V to 1.60V VDD detect voltage
- 0.3s typical oscillation start-up time
- -40°C to 85°C operating temperature range
- 3.2mm x 2.5mm dimensions
Applications
- Automotive:
- Car multimedia
- Body electronics
- Remote keyless entry
- Engine control unit
- Airbag
- Factory automation equipments
- Office equipments
- Hand-held terminals
- Security equipments
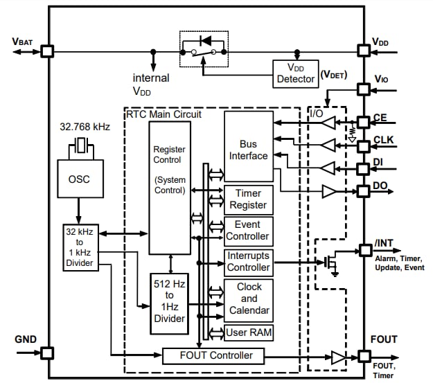
RX4111CE Block Diagram
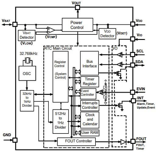
RX8111CE Block Diagram
Videos
Inilathala: 2021-02-25
| Na-update: 2022-03-29
