Infineon Technologies BTN7030-1EPA NovalithIC™ Lite Half-Bridge
Infineon Technologies BTN7030-1EPA NovalithIC™ Lite Half-Bridge is integrated with SMART7 technology and provides protection and diagnosis functions. This half-bridge features switch ON capability while inverse current condition (InverseON), temperature limitation with intelligent latch, under-voltage shutdown, and cross-current protection. The BTN7030-1EPA half-bridge diagnostic features include proportional load current sense for high-side load currents, open load in ON/OFF state, and short circuit to ground or battery. The BTN7030-1EPA half-bride is ideal for use in electromechanical relays, fuses, discrete circuits, driving motors, solenoids, and current sense diagnosis optimized for motor and solenoid applications.Features
- Low-side and high-side switch in a half-bridge configuration
- Diagnosis and embedded protection
- Part of NovalithIC™ family
- Switch ON capability while inverse current condition (InverseON)
- Green product (RoHS compliant)
- Protection features:
- Temperature limitation with intelligent latch
- Overcurrent protection (tripping) with intelligent latch for both the low-side and high-side output stage
- Undervoltage shutdown
- Cross-current protection
- Diagnostic features:
- Proportional load current sense for high-side load currents
- Open load in ON and OFF state
- Short circuit to ground or battery
Applications
- Replaces electromechanical relays, fuses, and discrete circuits
- Suitable for driving motors and solenoids of a maximum inductance of 3mH @ maximum current
- Temperature-dependent overload detection current level with minimum 17A (TJ < 75°C), minimum 15A (TJ = 125°C), and minimum 14 A (TJ = 150°C)
- Current sense diagnosis optimized for motor and solenoid applications
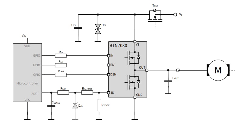
Block Diagram
Typical Application Diagram
Inilathala: 2021-02-20
| Na-update: 2024-06-06
