Infineon Technologies ICL5101 LED Resonant Controller IC
Infineon ICL5101 LED Resonant Controller IC is designed to help engineers control resonant converter topologies. The PFC stage operates in CrCM and DCM mode, supporting various low load conditions. With integrated high- and low-side drivers, it assures a low count of external components, enabling use in small form factor designs. The ICL5101's parameters are adjusted by simple resistors only, this being the ideal choice to ease the design-in process. A comprehensive set of protection features ensures that the LED driver detects fault conditions, protecting both the LED driver, and the LED load.Features
- Supports universal input and wide output range
- Low count of external components supporting small form factors and improved reliability
- All parameters set by simple resistors only
- Supports outdoor use by extended junction temperature range from -40°C to +125°C
- Stable low load operation mode down to 0.1% of nominal power rating
- Comprehensive set of protection features includes external over temperature protection and capacitive load protection to increase system safety
- Ultra-fast time to light <200ms
- Power factor correction >99%, THD <5%
- High efficiency up to 94%
Applications
- Indoor and outdoor high-power LED lighting
- High-bay and low-bay lighting
- Street lighting
- Parking garages and area lighting
- Office panel lighting
- Shop lighting
Videos
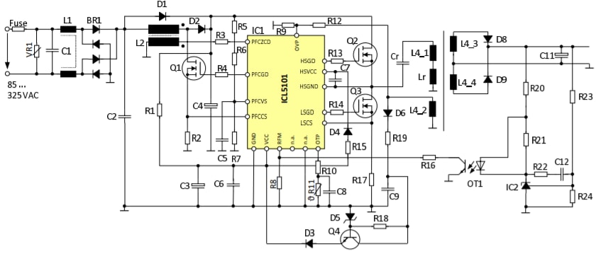
Typical Application
Additional Resource
Inilathala: 2015-03-25
| Na-update: 2022-03-11
