Infineon Technologies TDA3880x 6A Synchronous Buck Regulators
Infineon Technologies TDA3880x 6A Synchronous Buck Regulators are fully integrated and highly efficient DC-DC Buck regulators. These devices use a fast Constant On-Time (COT) control scheme, which simplifies the design efforts and achieves fast control response during the transients while maintaining excellent line/load regulation. TDA3880x regulators can operate over a wide 2.7V to 16V input voltage range using an external bias supply.The versatile TDA3880x regulators offer switching frequencies selectable from 600kHz, 1.1MHz, and 2MHz, a programmable current limit, and soft-start times with a minimum of 1ms (TDA38806) or 1.5ms (TDA38807), Forced Continuous Conduction Mode (FCCM), and Diode Emulation Mode (DEM) operation. The Infineon TDA3880x supports voltage tracking with an external reference input. The components also feature important protection functions, such as pre-bias start-up, thermally compensated current limit, over-/under-voltage protection, and thermal shutdown to give required system-level security in the event of fault conditions. The TDA3880x are available in a standard QFN-14 (2mm x 3mm) package and operate over a broad -40°C to +125°C temperature range.
Features
- Wide input voltage range
- 4V to 16V with internal bias
- 2.7V to 16V with external VCC (3.3V)
- Precision reference voltage
- 0.6V ±0.5% for TDA38806
- 0.9V ±0.5% for TDA38807
- Stable with ceramic output capacitors
- No external compensation
- Optional forced continuous conduction mode and diode emulation for enhanced light load efficiency
- 600kHz, 1100kHz, and 2MHz selectable switching frequency options
- Programmable soft-start time and enhanced pre-bias start-up
- 1ms minimum for TDA38806
- 1.5ms minimum for TDA38807
- Voltage tracking with external reference input
- Programmable over-current protection limit with internal thermal compensation
- Enable input with voltage monitoring capability
- Power Good output
- Protections
- Non-latch OCP, UVP, thermal shutdown, and latch-off OVP for TDA38806
- Latch-off OCP, UVP, thermal shutdown, and OVP for TDA38807
- -40°C to +125°C operating temperature range
- Small-sized 2mm x 3mm QFN-14 package
- Lead-free, Halogen-free, and RoHS compliant
- Qualified for industrial applications according to the relevant tests of JEDEC47/20/22
Applications
- Servers
- Storage applications
- Telecom and datacom
- Distributed Point-of-Load (POL) power architectures
- 48V power distribution
- Industrial PCs
Application Circuit
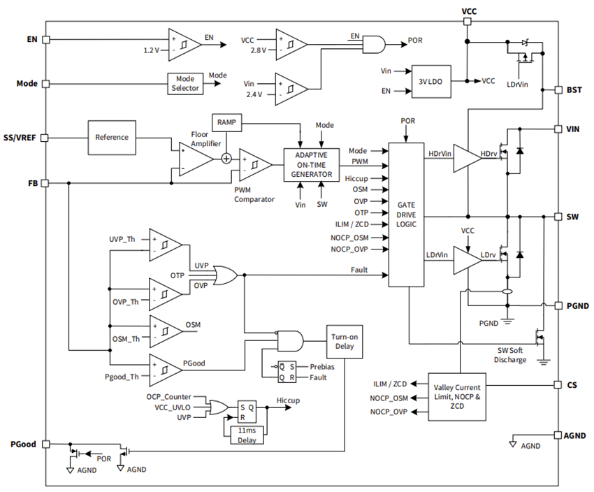
TDA38806 Block Diagram
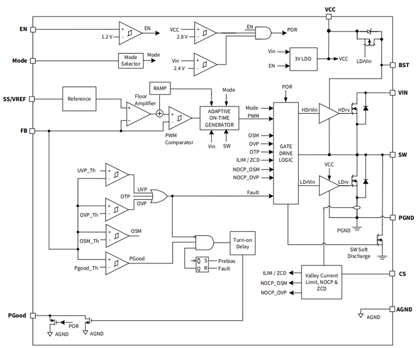
TDA38807 Block Diagram
