Infineon Technologies TLS820F3EL V50 Demo Board
Infineon Technologies TLS820F3EL V50 Demo Board is used during the design-in process for evaluating the TLS820F3ELV50 high-performance LDO. This demo board offers 5.5V±2% output voltage, 200mA current capacity, and 26µA typical ultra-low current consumption. The TLS820F3EL V50 demo board includes a watchdog circuit for monitoring the microprocessor and separate outputs for resetting and watchdog. This demo board also includes output current limitation and overtemperature shutdown. The TLS820F3EL V50 demo board operates from a 3V to 42V input voltage range and is RoHS-compliant (green product). Typical applications include automotive general ECUs, telematics systems, ADAS cameras and radar systems, navigation systems, and body control modules.Features
- Watchdog circuit for monitoring a microprocessor
- Watchdog inhibit
- Separate outputs for reset and watchdog
- Enable
- Output current limitation
- Overtemperature shutdown
- RoHS-compliant
Specifications
- 5.5V±2% output voltage
- 200mA current capacity
- 26µA typical ultra-low current consumption
- 3V to 42V input voltage range
- 100mV at 100mA drop-out voltage range
- -40°C to 150°C automotive temperature range
Applications
- Automotive general ECUs
- Telematics systems
- ADAS cameras and radar systems
- Navigation systems
- Body control modules
Block Diagram
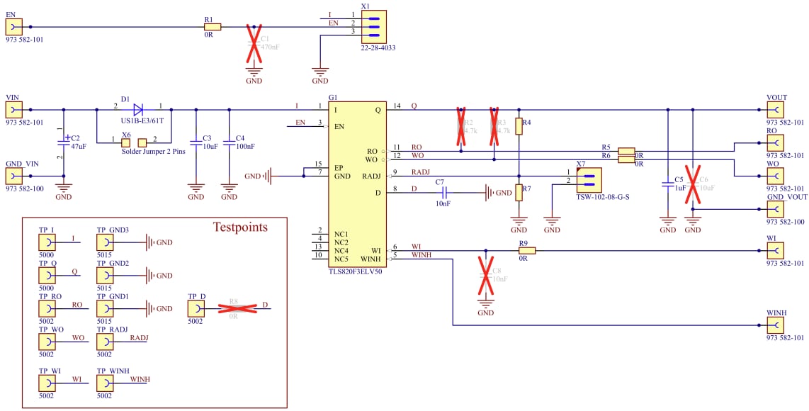
Schematic Diagram
Additional Resource
Inilathala: 2023-11-22
| Na-update: 2023-12-07
