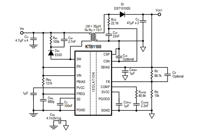
Kinetic Technologies KTB1100 15W Flyback Regulator
Kinetic Technologies KTB1100 15W Flyback Regulator is highly integrated with a power MOSFET switch, internal feedback, and an integrated digital isolator. The internal digital isolation eliminates the need to use an external optocoupler and results in a small total solution size. Furthermore, the KTB1100 operates over a wide input voltage range from 7V to 100V to support various applications. The Kinetic KTB1100 15W Flyback Regulator implements current-mode constant on-time (COT) control for fast transient response and superior output voltage regulation.The KTB1100 provides an adjustable soft-start function to limit inrush current during start-up. The device employs integrated protection features, including input voltage UVLO, output overvoltage protection (OVP), cycle-by-cycle current limit, short-circuit protection, and thermal shutdown.
The KTB1100 is housed in a RoHS and Green compliant SOIC-16 package.
Features
- 7V to 100V Wide VIN range
- Integrated 1.5A, 150V power MOSFET switch
- 430mΩ (typ.) on-resistance of a MOSFET switch
- Integrated feedback and digital isolator
- Internal startup regulator
- ±1.5% Feedback voltage reference
- 3kVrms Isolation
- Frequency adjustable from 100kHz to 1MHz
- Adjustable soft-start time
- Precision enable for adjustable UVLO
- Optional primary side bias for optimized efficiency
- Integrated cycle-by-cycle current limit, input UVLO, over current protection, short-circuit protection, and thermal shutdown protection
- SOIC-16 Wide Body (10.3mm x 7.5mm)
- -40°C to 125°C Operating junction temperature range
- UL1577 (No. E517623) Safety certification
Applications
- Battery Management System (BMS) in EVs
- Telecom and communications power systems
- Industrial PLCs, smart meters
- Power-Over-Ethernet (PoE)
- Bias supply for isolated DC-DC converters
- Low power isolated power modules
Typical Application
Inilathala: 2022-04-19
| Na-update: 2023-10-11
